广东自主招生网
首页
重庆
四川
湖南
福建
河南
广东
湖北
江苏
浙江
山东
安徽
海南
江西
广西
北京
天津
河北
山西
辽宁
吉林
上海
贵州
云南
新疆
陕西
甘肃
青海
宁夏
黑龙江
西藏
内蒙古
广东自主招生网
>
院校动态
>文章内容
广东轻工职业技术学院2018年自主招生安排时间表
广东轻工职业技术大学
浏览
2018-03-01 15:10:53
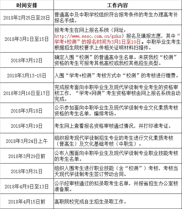
广东轻工职业技术学院2018年自主招生安排时间表
招生简章
招生专业
历年分数
考试大纲
报名入口
上一篇:
广东省2018年高职院校自主招生网上报名系统入口
下一篇:
2018江西机电职业技术学院单招招生信息
历年试题
New
更多
广东轻工职业技术学院2023年春季高考语文模拟试题
2024年广东轻工职业技术学院春季高考语文模拟试题高职春季高考网没有收集到,但为了大家更
广东轻工职业技术学院2023年春季高考数学模拟试题
2024年广东轻工职业技术学院春季高考数学模拟试题,高职春季高考网没能为大家收集到,但小
广东轻工职业技术学院2023年春季高考英语模拟试题
高职春季高考网没有为大家收集到2024年广东轻工职业技术学院春季高考英语模拟试题,但小编
2024年广东轻工职业技术学院单招语文模拟试题
关于2024年广东轻工职业技术学院单招语文模拟试题,高职单招网没有收集到,但小编给大家精
广东轻工职业技术学院2023年高职自主招生数学模拟试题
高职单招网没有为大家收集到2023年广东轻工职业技术学院单招数学模拟试题,但小编给大家准
广东轻工职业技术学院2024年单招数学模拟试题
2024年广东轻工职业技术学院单招数学模拟试题,高职单招网没能为大家收集到,但小编给希望
广东轻工职业技术学院2024年单招英语模拟试题
为了帮助你更好地准备2024年广东轻工职业技术学院的单招英语考试,我们特意收集了一些广东
广东轻工职业技术学院2023年高职自主招生英语模拟试题
高职单招网没能为想参加2023年单招考试的同学们收集到2023年广东轻工职业技术学院单招英语
广东轻工职业技术学院2023年高职自主招生语文模拟试题
高职单招网没有收集到2023年广东轻工职业技术学院单招语文模拟试题,这里,小编为准备参加
2022年广东轻工职业技术学院高职自主招生数学模拟试题
2022年广东轻工职业技术学院高职自主招生数学模拟试题 以下是高职单招网为大家收集的广东
最新资讯
广东:关于公布2026年普通高等学校招收中等职业学校毕业生统一考试时间的通知
粤考院函〔2025〕148号 各地级以上市教育局、招生办公室(考试中心、考试院),各省属中职学校: 我省2026年普通高等学校招收中等职业学校毕业生统一
关于公布广东省2025年普通高校招生录取最低分数线的通知
关于公布广东省2025年普通高校招生录取最低分数线的通知 经省招生委员会研究决定,广东省2025年普通高校招生各批次录取最低分数线如下: 一、本科院
韩山师范学院2025年春季高考招生章程
目 录 第一章 总则 第二章 学校概况 第三章 组织机构及职责 第四章 类型及计划公布 第五章 报考要求 第六章 录取办法 第一节 “3+证书”考试招生录取规
广东轻工职业技术大学2025年春季高考招生计划
广东轻工职业技术大学2025年春季高考招生计划 601 701 产品艺术设计 广东 100 学考招生 美术与设计类 10000 1500 广州新港校区 310 1371 培养产品艺术设计、文化
广东生态工程职业学院2025年普通自主招生简章
广东生态工程职业学院2025年普通自主招生简章 点击查看: 广东生态工程职业学院2025年普通自主招生简章
惠州工程职业学院2025年退役军人现代学徒制招生专业计划
惠州工程职业学院2025年退役军人现代学徒制招生专业计划
免责声明:本文系本网编辑转载,转载目的在于传递更多信息,并不代表本网赞同其观点和对其真实性负责。如涉及作品内容、版权和其它问题,请在30日内与本网联系,我们将在第一时间删除内容!