广西单招网
首页
重庆
四川
湖南
福建
河南
广东
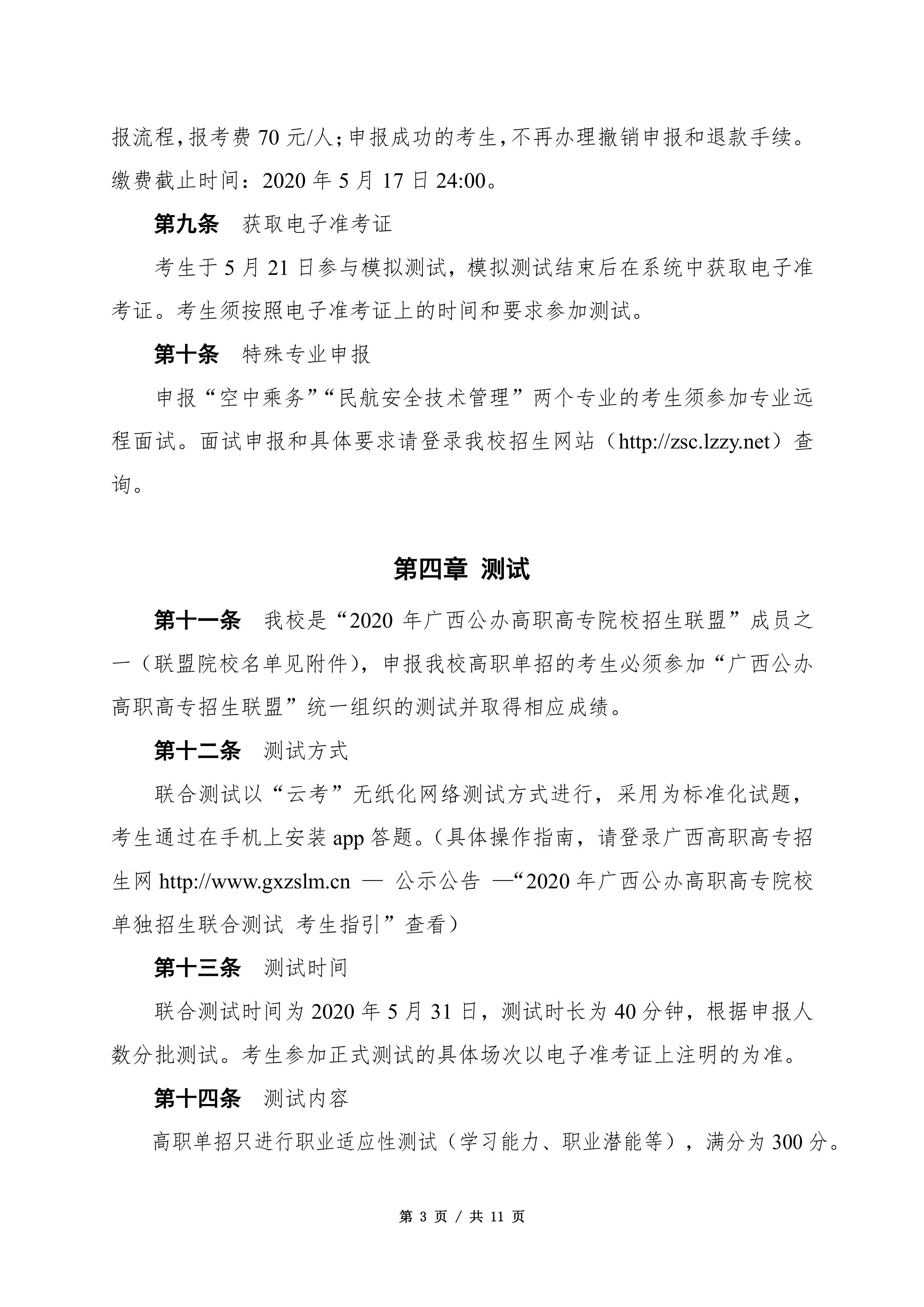
湖北
江苏
浙江
山东
安徽
海南
江西
广西
北京
天津
河北
山西
辽宁
吉林
上海
贵州
云南
新疆
陕西
甘肃
青海
宁夏
黑龙江
西藏
内蒙古
广西单招网
>
招生简章
>文章内容
柳州职业技术学院2020年高职单招简章
柳州职业技术大学
浏览
2020-12-29 20:48:23
柳州职业技术学院
2020年高职单招简章
来源: 发布时间:2020-05-28 15:20:49 浏览次数:1355 次 【字体:
小
大
】
招生简章
招生专业
历年分数
考试大纲
报名入口
上一篇:
柳州职业技术学院 2020年高职扩招第二阶段招生简章
下一篇:
广西幼儿师范高等专科学校2020年高职扩招第二阶段招生简章
历年试题
New
更多
柳州职业技术学院2024年单招英语模拟试题
大家都在准备2024年柳州职业技术学院的单招考试时可能会感到困惑和挑战。但是,我们为你准
柳州职业技术学院2023年高职单招/对口单招数学模拟试题
高职单招网没有收集到2023年柳州职业技术学院单招数学模拟试题,但小编给大家准备了广西的
柳州职业技术学院2023年高职单招/对口单招英语模拟试题
高职单招网没有收集到2023年柳州职业技术学院单招英语模拟试题,但小编给大家准备了广西的
2024年柳州职业技术学院单招语文模拟试题
小编给大家准备了题量丰富的广西的单招语文模拟试题,虽然高职单招网没有收集到2024年柳州
柳州职业技术学院2024年单招数学模拟试题
2024年柳州职业技术学院单招数学模拟试题高职单招网没有收集到,但为了大家更好的了解单招
柳州职业技术学院2023年高职单招/对口单招语文模拟试题
小编给大家准备了题量丰富的广西的单招语文模拟试题,虽然高职单招网没有收集到2023年柳州
2022年柳州职业技术学院高职单招/对口单招数学模拟试题
2022年柳州职业技术学院高职单招/对口单招数学模拟试题 以下是高职单招网为大家收集的柳州
2022年柳州职业技术学院高职单招/对口单招语文模拟试题
2022年柳州职业技术学院高职单招/对口单招语文模拟试题 以下是高职单招网为大家收集的柳州
2022年柳州职业技术学院高职单招/对口单招英语模拟试题
2022年柳州职业技术学院高职单招/对口单招英语模拟试题 以下是高职单招网为大家收集的柳州
2023年柳州职业技术学院高职单招/对口单招语文模拟试题
2023年柳州职业技术学院高职单招/对口单招语文模拟试题 2023年柳州职业技术学院单招语文模拟试题高职单招网()没有收集到,但为了大家更好
最新资讯
广西2025年普通高校招生录取最低控制分数线公布
广西2025年普通高校招生录取最低控制分数线公布 一、本科批次录取最低控制分数线 首选历史402分,首选物理370分。 特殊类型招生录取最低控制分数线首
广西国际商务职业技术学院2024年我校单招、对口分专业录取分数
广西国际商务职业技术学院2024年我校单招、对口分专业录取分数
广西水利电力职业技术学院2024年对口录取分数
广西水利电力职业技术学院2024年对口录取分数 2024年对口录取分数 二级学院 专业名称 最高分 最低分 平均分 总计 500 280 349 水利工程学院 给排水工程技术
广西水利电力职业技术学院2024年单招录取分数
广西水利电力职业技术学院2024年单招录取分数 2024年单招录取分数 二级学院 专业名称 最高分 最低分 平均分 总计 518 341 419 水利工程学院 给排水工程技术
广西卫生职业技术学院2025年高职对口招生批投档最低分数线
广西卫生职业技术学院2025年高职对口招生批投档最低分数线 院校代码 院校名称 专业组 最低分 备注 14313 广西卫生职业技术学院 041 356 14313 广西卫生职业
广西卫生职业技术学院2025年高职单招批投档最低分数线
广西卫生职业技术学院2025年高职单招批投档最低分数线 院校代码 院校名称 专业组 最低分 备注 14313 广西卫生职业技术学院 031 456 14313 广西卫生职业技术
免责声明:本文系本网编辑转载,转载目的在于传递更多信息,并不代表本网赞同其观点和对其真实性负责。如涉及作品内容、版权和其它问题,请在30日内与本网联系,我们将在第一时间删除内容!