安徽高职分类考试招生网
首页
重庆
四川
湖南
福建
河南
广东
湖北
江苏
浙江
山东
安徽
海南
江西
广西
北京
天津
河北
山西
辽宁
吉林
上海
贵州
云南
新疆
陕西
甘肃
青海
宁夏
黑龙江
西藏
内蒙古
安徽高职分类考试招生网
>
考试大纲
>文章内容
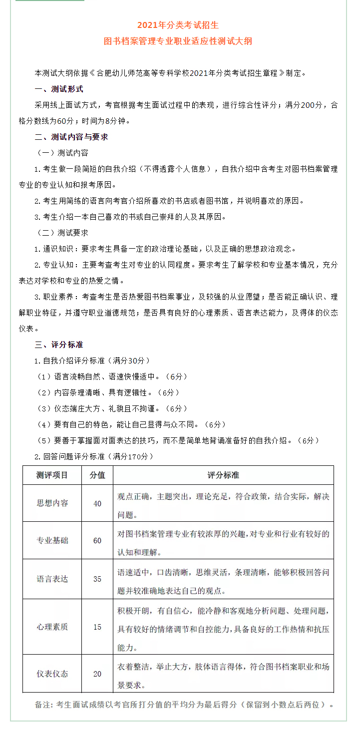
合肥幼儿师范高等专科学校2021年分类考试招生图书档案管理专业职业适应性测试大纲
合肥幼儿师范高等专科学校
浏览
2021-05-11 16:29:14
合肥幼儿师范高等专科学校
2021年
分类考试招生
图书档案管理专业职业适应性测试大纲
招生简章
招生专业
历年分数
考试大纲
报名入口
上一篇:
2021年合肥幼儿师范高等专科学校分类考试招生学前教育专业职业适应性测试大纲
下一篇:
2021年长沙航空职业技术学院单招考试录取分数段公布
历年试题
New
更多
合肥幼儿师范高等专科学校2024年分类考试语文模拟试题
高职分类考试网没有收集到2024年合肥幼儿师范高等专科学校分类考试语文模拟试题,但小编给
合肥幼儿师范高等专科学校2024年分类考试英语模拟试题
你好,我知道你对2024年合肥幼儿师范高等专科学校分类考试英语模拟试题的渴望,但是很遗憾
合肥幼儿师范高等专科学校2024年分类考试数学模拟试题
2024年合肥幼儿师范高等专科学校分类考试数学模拟试题小编没有收集到,但高职分类考试网给
合肥幼儿师范高等专科学校2024年单招英语模拟试题
你好,我理解你想要获取2024年合肥幼儿师范高等专科学校单招英语模拟试题的急切心情。然而
2024年合肥幼儿师范高等专科学校单招语文模拟试题
高职单招网没有收集到2024年合肥幼儿师范高等专科学校单招语文模拟试题,但小编给大家准备
合肥幼儿师范高等专科学校2024年单招数学模拟试题
2024年合肥幼儿师范高等专科学校单招数学模拟试题小编没有收集到,但高职单招网给大家准备
合肥幼儿师范高等专科学校2023年高职分类考试语文模拟试题
2023年合肥幼儿师范高等专科学校单招语文模拟试题,高职单招网没能为大家收集到,但小编给
合肥幼儿师范高等专科学校2023年高职分类考试英语模拟试题
关于2023年合肥幼儿师范高等专科学校单招英语模拟试题,高职单招网没有收集到,但小编给大
合肥幼儿师范高等专科学校2023年高职分类考试数学模拟试题
2023年合肥幼儿师范高等专科学校单招数学模拟试题高职单招网没有收集到,但为了大家更好的
2022年合肥幼儿师范高等专科学校高职分类考试数学模拟试题
2022年合肥幼儿师范高等专科学校高职分类考试数学模拟试题 以下是高职单招网为大家收集的
最新资讯
关于公布安徽省2025年普通高校招生录取控制分数线的公告
关于公布安徽省2025年普通高校招生录取控制分数线的公告 安徽省2025年普通高校招生文化课录取控制分数线 科类\类别 普通类 艺术类 体育类 本科 高职(专
安徽警官职业学院2025年分类考试招生校考合格线“出炉”
各位考生: 经安徽警官职业学院招生工作领导小组审定,学院2025年分类考试招生校考合格线已经出炉,现公布如下: 一、职业适应性测试校考合格线为
安庆医学高等专科学校2025年分类考试招生预录取分数线
安庆医学高等专科学校2025年分类考试招生预录取分数线
六安职业技术学院2025年分类考试招生普高各专业录取最低控制分数线
专业名称 最低控制分数线 备注 大数据与财务管理 459 大数据与会计 480 电气自动化技术 504 电子商务 460 动漫制作技术 468 服装设计与工艺 460 工程造价 4
滁州职业技术学院2025年分类招生录取控制线
根据我校招生章程有关规定,经学校招生工作领导小组审议后,我校2025年普高最低录取控制线为573分,各专业第一志愿录取分数线如下: 专业 控制线 传
安徽黄梅戏艺术职业学院2025年分类考试各专业校考合格线
安徽黄梅戏艺术职业学院2025年分类考试各专业校考合格线 根据我院2025年分类考试招生章程,文化素质测试合格的考生,划定职业技能考试、职业适应性测
免责声明:本文系本网编辑转载,转载目的在于传递更多信息,并不代表本网赞同其观点和对其真实性负责。如涉及作品内容、版权和其它问题,请在30日内与本网联系,我们将在第一时间删除内容!