湖南单招网
首页
重庆
四川
湖南
福建
河南
广东
湖北
江苏
浙江
山东
安徽
海南
江西
广西
北京
天津
河北
山西
辽宁
吉林
上海
贵州
云南
新疆
陕西
甘肃
青海
宁夏
黑龙江
西藏
内蒙古
湖南单招网
>
通知公告
>文章内容
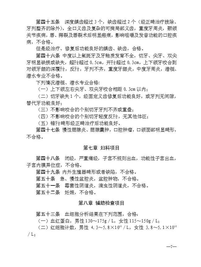
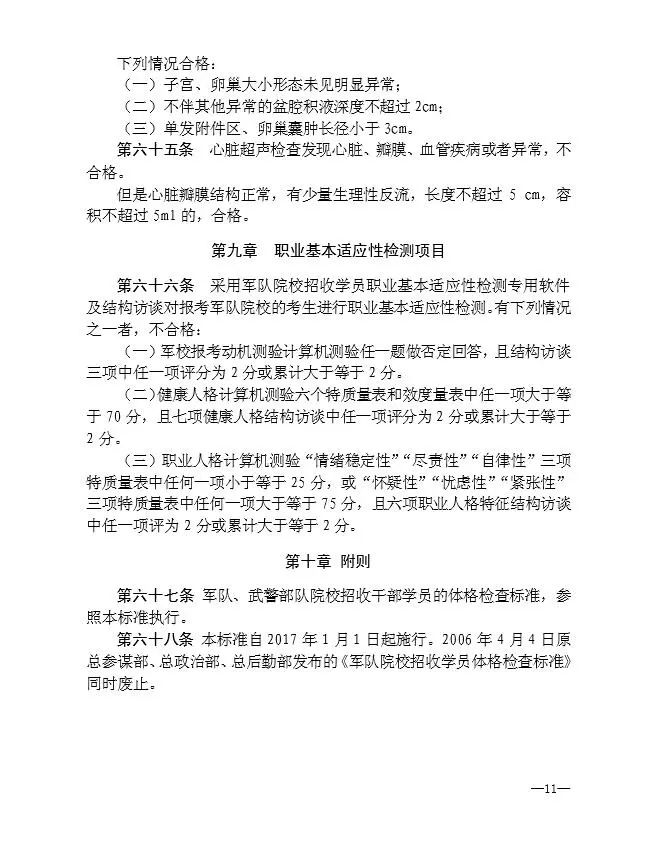
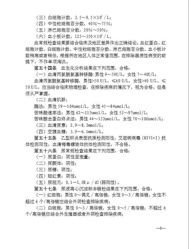
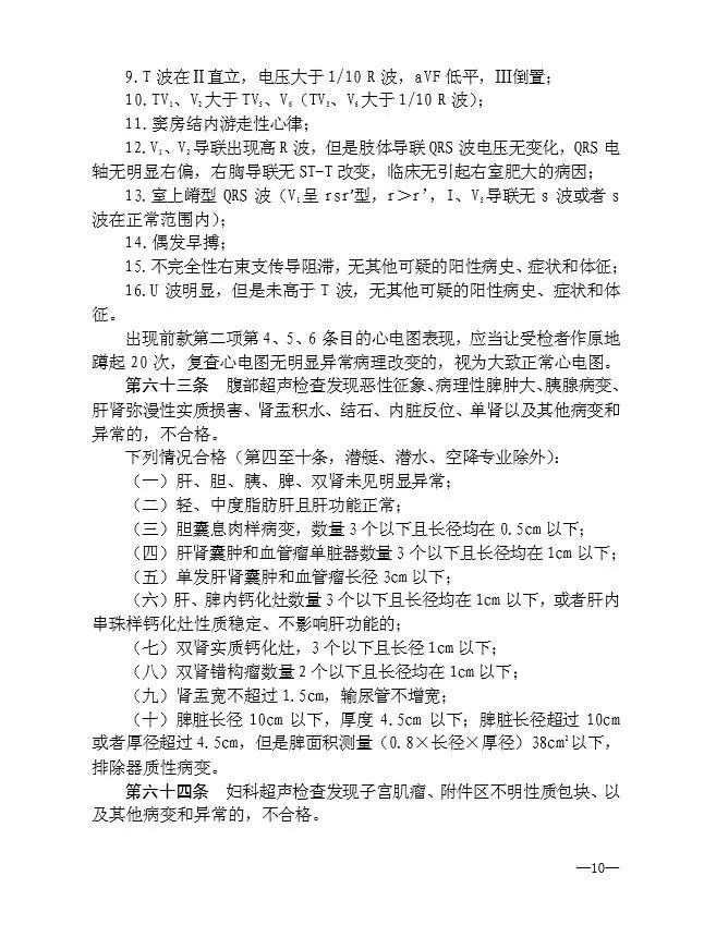
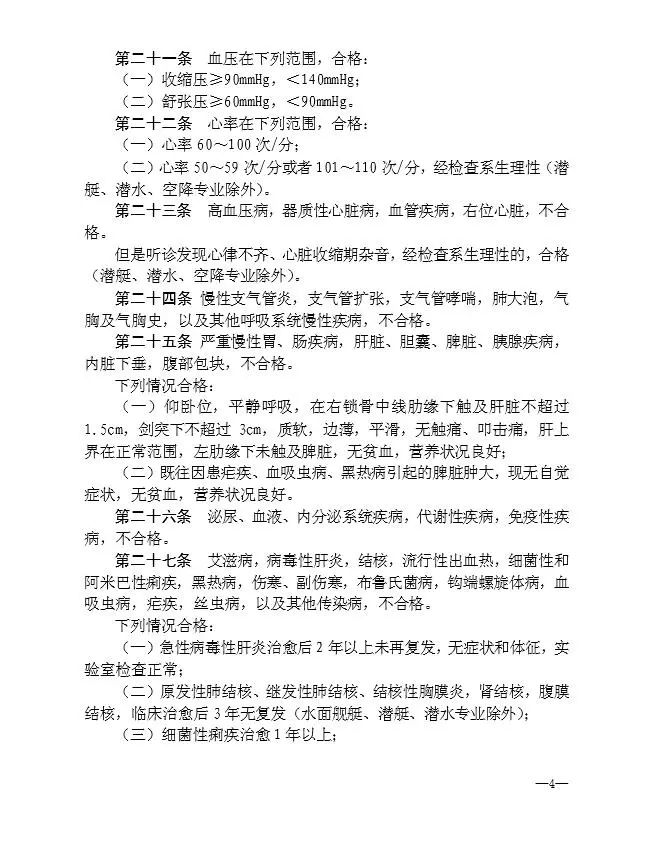
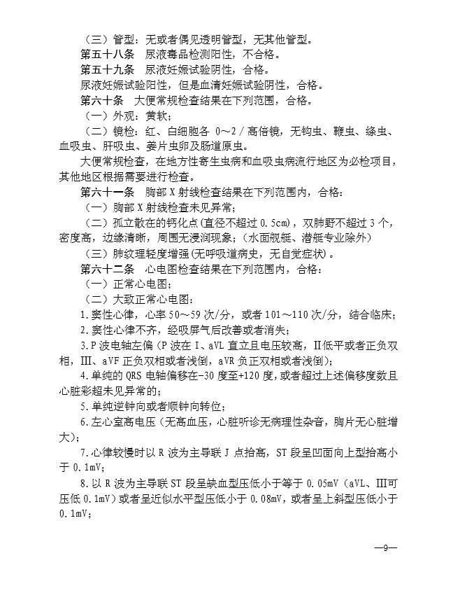
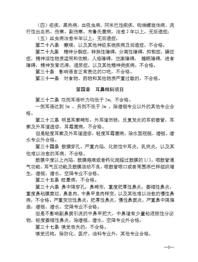
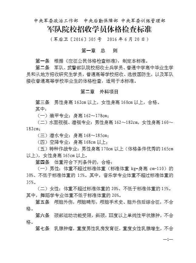
湖南:军队院校招收学员体格检查标准
高职单招网
浏览
2021-06-24 15:01:27
AI客服在线咨询
上一篇:
2021年安徽普通高校招生录取工作日程安排表
下一篇:
2021年贵州省文史、理工类高考最低投档控制分数线出炉
历年试题
New
更多
2024年长沙商贸旅游职业技术学院单招语文模拟试题
2024年长沙商贸旅游职业技术学院单招语文模拟试题高职单招网没有收集到,但为了大家更好的
湖南幼儿师范高等专科学校2024年单招数学模拟试题
高职单招网没有为大家收集到2024年湖南幼儿师范高等专科学校单招数学模拟试题,但小编给大
湖南工商职业学院2024年单招数学模拟试题
高职单招网没能为想参加2024年单招考试的同学们收集到2024年湖南工商职业学院单招数学模拟
娄底职业技术学院2024年单招英语模拟试题
我们知道你在准备2024年娄底职业技术学院单招考试时可能会感到无从下手。但是,我们为你准
怀化职业技术学院2023年高职单招数学模拟试题
高职单招网没有收集到2023年怀化职业技术学院单招数学模拟试题,但小编给大家准备了湖南的
湖南软件职业技术大学2024年单招数学模拟试题
2024年湖南软件职业技术大学单招数学模拟试题,高职单招网没能为大家收集到,但小编给希望
湖南交通职业技术学院2023年高职单招语文模拟试题
2023年湖南交通职业技术学院单招语文模拟试题,高职单招网没能为大家收集到,但小编给希望
湘中幼儿师范高等专科学校2023年高职单招语文模拟试题
2023年湘中幼儿师范高等专科学校单招语文模拟试题,高职单招网没能为大家收集到,但小编给
湖南现代物流职业技术学院2023年高职单招英语模拟试题
高职单招网没有收集到2023年湖南现代物流职业技术学院单招英语模拟试题,这里,小编为准备
湖南外国语职业学院2024年单招数学模拟试题
2024年湖南外国语职业学院单招数学模拟试题高职单招网没有收集到,但为了大家更好的了解单
最新资讯
湖南2025年普通高校招生各批次录取控制分数线公布
湖南2025年普通高校招生各批次录取控制分数线公布
长沙医药健康职业学院2025年单独招生专业
湖南汽车工程职业大学2025年单招第一志愿各专业各类别拟录取分数线公示
湖南汽车工程职业大学2025年单招第一志愿各专业各类别拟录取分数线公示 专业 应届普高考生 最低拟录取线 中职及往届普高考生 最低拟录取线 同分 产品
株洲师范高等专科学校2025年高职单招计划及专业
株洲师范高等专科学校2025年高职单招计划及专业
湖南外国语职业学院2025年国际教育学院一志愿录取控制分数线
湖南外国语职业学院2025年国际教育学院一志愿录取控制分数线 我校单独招生考试,第一志愿英语测试投档线为216分,未达到录取控制线的考生就读普通专
湖南幼专2025年各专业单招录取分数线
湖南幼儿师范高等专科学校 2025年各专业单招录取分数线
免责声明:本文系本网编辑转载,转载目的在于传递更多信息,并不代表本网赞同其观点和对其真实性负责。如涉及作品内容、版权和其它问题,请在30日内与本网联系,我们将在第一时间删除内容!