全国师范类名校
国家“AAA”级旅游景区学校
全国民族团结进步教育基地
全国民族团结进步模范集体
全国教育援藏先进单位
教育部西藏小学教师、幼师定点培养基地
国家语言文字规范化示范学校
中央财政支持项目学校
湖南省示范性(骨干)高职院校
湖南省民族团结进步教育示范基地
湖南省招生工作先进单位
湖南省毕业生就业工作先进单位
湖南省首批“平安高校”
湖南省创新创业孵化示范基地
湖南省诗教先进单位
学 院 简 介
湖南民族职业学院是原岳阳师范独立升格的一所公办全日制普通高等学校,是湖南省高职院校中同时有资格招收小学教育、学前教育等教师教育专业学生的学校。学校前身为1901年美国传教士海维里夫妇创办的贞信女子学校,至今已有121年的办学历史。
学校位于美丽的洞庭之滨、闻名天下的岳阳楼附近。占地面积1000多亩,建筑面积约26万平方米。学校现有教师和各类专业技术人员807人,专任教师607人,其中正副教授280余人,硕士研究生200多人,“双师型”教师330人。学校设有初等教育学院、学前教育学院、视觉艺术学院、现代服务与管理学院、教育信息技术学院、通信工程学院、公共教学部、西藏部等8个院(部)和成人教育学院、社会培训学院。开设有小学教育、音乐教育、美术教育、学前教育、早期教育、艺术设计、服装与服饰设计、大数据与会计、商务英语、软件技术、移动应用开发、现代通信技术等专业,小学教育、学前教育和教育文化创意三个专业群是湖南省教育厅2018年立项建设的“湖南省高等职业教育一流特色专业群”。学校现有在校学生1.3万人,分别来自全国24个省市、26个民族。

湖南民族职业学院是全国高校中被授予国家“AAA”级旅游景区的学校,是湖南省示范性(骨干)高职院校,是一所经典的生态型、公园型、民族型校园,是广大学生开心求学、幸福生活的美丽空间。
学校秉承“产教融合,校企一体”的办学理念,围绕“校园中的景区,景区中的校园;专业中的景点,景点中的专业;课堂中的实训,实训中的课堂”的办学格局,坚持”做精教师类职业教育,做强现代管理与服务类职业教育,突出民族特色”的办学定位,推行半军事化学生管理,强化创新创业就业能力培养,构建“入学=就业”的就业模式,走出一条在全国独树一帜的高职院校办学之路。
欢迎你们,各民族的莘莘学子,选择湖南民院,你就选择了美丽、选择了成功、选择了美好的未来!
国标代码:13804
湖南省代码:4716
办学层次:专科(高职)
学校地址:湖南省岳阳市湘北大道
办学性质:公办全日制普通高等专科学校
报 名 对 象
高职单招对象为符合我省2022年高考(含对口招生考试)报名条件并已参加高考报名的人员。
其中,退役军人经户籍所在县(市、区)退役军人事务部门进行认定或资格审核,该类考生的资格审核证明材料在3月14日之前由考生提供给我校招生处认定。不能提供有关证明材料的考生只能以普通往届生身份报考。
报 考 条 件
根据生源特征和职业技能测试要求,将我校专业分为A、B、C、D、E类专业组。填报我校志愿的考生只允许在同一专业组内选择2个专业进行填报,并表明是否同意专业调剂(同一专业组内调剂),在报名系统中多填专业视为无效。


招生专业和招生计划
我院2022年单招招生总计划为2500个,招生专业22个。具体分布如下:
(一)普通考生单招计划


注:1、收费标准以省发改委核定为准。
2、表中计划均包含免试就读考生计划。
(二)退役军人考生单招计划

报 考 流 程
(一)报名
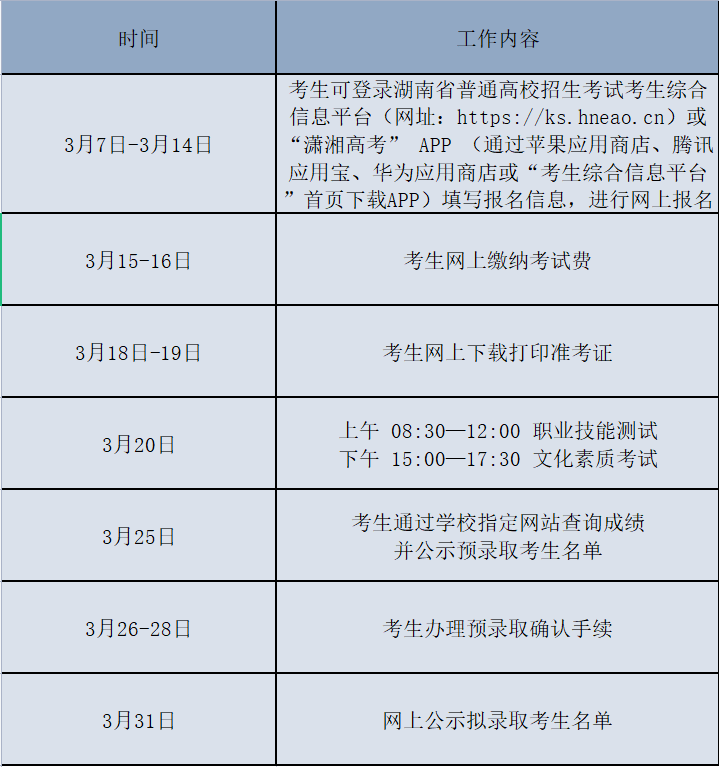
报名时间:3月7日—3月14日
报名方式:报名工作由湖南省教育考试院统一组织,考生报名采用网上报名和现场确认的方式进行。考生在规定时间内登录湖南省普通高校招生考试考生综合信息平台(网址:https://ks.hneao.cn)或“潇湘高考” APP (通过苹果应用商店、腾讯应用宝、华为应用商店或“考生综合信息平台”首页下载APP)填写报名信息,进行网上报名。
提示:单独招生设第一志愿和第二志愿,考生填报专业志愿采用网上填报方式,我校单招考试时间为3月20日,选择2所学校报考的考生,应避免2所学校考试时间冲突。
(二)资格认定
退役军人经户籍所在县(市、区)退役军人事务部门进行认定或资格审核,该类考生的资格审核证明材料在3月14日之前由考生提供给我校招生处认定。不能提供有关证明材料的考生只能以普通往届生身份报考。
(三)自助缴费
考生通过微信支付考试费,标准为80元/生(依据湘发改价费〔2016〕668号文件),时间为3月15日—16日。缴费流程详见我校招生网(网址:http://zsc.hnvc.net.cn)。
(四)准考证打印
考生于3月18日-19日前在我校招生网打印准考证,对于少数无法网上打印准考证的学生,可于19日下午13:00-17:00到学校进行现场办理。
考 试
(一)考生分类
以湖南省教育考试院提供的高考报名信息为基础,结合上级主管部门要求,将考生分成Ⅰ、Ⅱ、Ⅲ、Ⅳ四类。
Ⅰ类考生为有2021年普通高中学业水平合格性考试成绩的应届(2022届)高中毕业生;
Ⅱ类考生为无2021年普通高中学业水平合格性考试成绩的应往届高中及同等学力的考生;
Ⅲ类考生为中等职业学校、技工学校的毕业生;
Ⅳ类考生为退役军人考生。未在规定的时间内进行退役军人资格认定的考生只能以往届生或同等学力考生(即Ⅱ类考生)身份报考。
(二)考试科目:文化素质、职业技能

1.Ⅰ类考生只需参加我院组织的职业技能测试,其文化素质测试成绩直接使用2021年普通高中学业水平合格性考试中语、数、外三科成绩;
2.Ⅱ类、Ⅲ类考生必须参加我院组织的文化素质测试、职业技能测试。
3.Ⅳ类考生只需参加我院组织的职业技能测试,免于文化素质测试。
(三)考试时间
3月20日上午08:30—12:00职业技能测试
3月20日下午15:00—17:30文化考试(笔试)
(四)考试内容
采取“文化素质(笔试)+技能测试、心理健康测试”的形式
1、文化素质主要考查语文、数学、外语等基础科目知识,采用闭卷笔试形式。
2、职业技能测试主要以“笔试/实操/艺术特长”的形式,满分200分
3、所有考生都需参加学校组织的心理健康测试。
技能测试具体如下:

(五)总成绩计算方式
1、Ⅰ类、Ⅱ类、Ⅲ类考生:总成绩=文化素质测试成绩+职业技能测试成绩。
2、Ⅳ类考生:总成绩=职业技能测试成绩。
(六)免试及优惠政策
1、在世界技能组织主办的“世界技能大赛”中获奖的中国国家代表队选手,以及在校期间获得湖南省职业院校技能竞赛一等奖、全国职业院校技能竞赛一、二、三等奖的中职应届毕业生,如一志愿填报我院,可提出免试申请,经学院审核通过后,可免试录取到我校对口专业就读。
2、符合免试等优惠政策的考生,须在2022年3月14日前,将本人身份证原件及复印件、相关证书原件及复印件等材料提交至学院招生处审核备案,审核通过方能获得免试等优惠政策。逾期不予受理考生免试及优惠申请。
录 取
(一)录取原则
1.按照公平竞争、公正选拔、公开透明的原则制定单招录取办法。
2.按院校志愿优先原则,优先录取第一志愿填报我校的考生,在第一志愿生源不足的情况下,再录取第二志愿考生。
3.分考生类别按考生总成绩结合专业志愿顺序,从高分到低分择优录取,遇到总分相同的情况,按语文、数学、英语顺序比较单科成绩,择优录取。
4.心理健康测试不合格的考生,不予录取。

(二)录取程序
1.根据考生第一院校志愿第一专业组(专业)报考人数,确定分专业组(专业)各类考生招生计划,各类考生录取率基本相同。
2.公布预录取名单:在学院招生网上公布预录取名单;
3.办理预录取确认手续:预录取考生在规定时间内办理预录取确认手续。考生在规定时间内未办理预录取确认手续,视同为放弃我院单招预录取资格;
4.公示:学院将拟录取名单在招生网上集中公示;
5.已确认录取的考生4月15日前将上报湖南省教育考试院审批、备案,不再参加2022年度统一高考和普通高校对口招生考试。
6.单招录取结束后,不再办理退、补录手续。
7.参加我校单独招生的学生,一经我校录取不得转专业。
8.省考试院审核备案后,由我校发放录取通知书。录取数据由各省招生办上报教育部,进入高校学生学籍库。
2022年单招工作日程安排
附 则
1、本章程由湖南民族职业学院招生处负责解释。
2、有关单独招生的全部信息,均在学校校园网公示。相关内容可通过网络查看,也可来人、来电咨询。
3、学校单独招生不在外设立报名点,不指定辅导用书,不举办也不委托任何机构或个人举办任何形式的辅导培训班,凡是承诺“交钱就能录取”的一律是骗子,欢迎举报,并请各位考生提高警惕,谨防上当受骗。
4、学院对录取的退役军人考生采用全日制集中(全脱产)学习管理形式。
5、单招录取的学生与普通高考录取的学生在学籍管理、学费、学历文凭以及享受“国家高等学校学生资助政策”体系等方面待遇完全相同。学校培养的合格毕业生均颁发国家教育部统一印制盖有湖南民族职业学院公章的普通高等学校专科层次毕业证书。
6、参加单独考试招生的考生被我校录取后,按湖南省教育厅有关规定不能参加2022年度统一高考和普通高校对口招生考试, 不得转到其他学校就读。
7、所有考生提供的身份证明及证书材料必须真实有效,如提供虚假材料一经发现并核实,将取消其当年单独招生报名录取资格。
8、疫情防控按我校单招疫情防控方案执行,如有新的变化,单招考核等时间将按照上级指示进行调整。
9、联系方式
通迅地址:湖南省岳阳市湘北大道湖南民族职业学院招生处
邮政编码:414000
咨询电话:0730-8886309(传真)
0730-8850057
E-mail: hnvczsc@163.com
网 址:www.hnvc.net.cn
2022年单招官方咨询QQ群:927782402




