辽宁单招网
首页
重庆
四川
湖南
福建
河南
广东
湖北
江苏
浙江
山东
安徽
海南
江西
广西
北京
天津
河北
山西
辽宁
吉林
上海
贵州
云南
新疆
陕西
甘肃
青海
宁夏
黑龙江
西藏
内蒙古
辽宁单招网
>
考试大纲
>文章内容
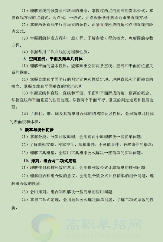
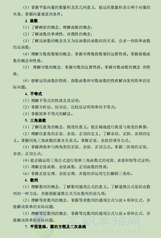
2022年抚顺师范高等专科学校中职对口升学数学考试大纲
抚顺师范高等专科学校
浏览
2022-12-16 15:17:37
2022年抚顺师范高等专科学校中职对口升学数学考试大纲
招生简章
招生专业
历年分数
考试大纲
报名入口
上一篇:
2022年抚顺师范高等专科学校中职对口升学语文考试大纲
下一篇:
辽宁生态工程职业学院2021年辽宁省普通高考各专业录取分数统计表
历年试题
New
更多
2024年抚顺师范高等专科学校单招语文模拟试题
高职单招网没能为想参加2024年单招考试的同学们收集到2024年抚顺师范高等专科学校单招语文
抚顺师范高等专科学校2024年单招数学模拟试题
高职单招网没有收集到2024年抚顺师范高等专科学校单招数学模拟试题,这里,小编为准备参加
抚顺师范高等专科学校2024年单招英语模拟试题
你好,我知道你对2024年抚顺师范高等专科学校单招英语模拟试题的渴望,但是很遗憾我们目前
抚顺师范高等专科学校2023年高职单招数学模拟试题
高职单招网没有收集到2023年抚顺师范高等专科学校单招数学模拟试题,这里,小编为准备参加
抚顺师范高等专科学校2023年高职单招英语模拟试题
高职单招网没有为大家收集到2023年抚顺师范高等专科学校单招英语模拟试题,但小编给大家准
抚顺师范高等专科学校2023年高职单招语文模拟试题
高职单招网没有为大家收集到2023年抚顺师范高等专科学校单招语文模拟试题,但小编给大家准
2019年抚顺师范高等专科学校高职单招语文试题
辽宁单招考试时间单独招生考试安排在两个时间段进行。第一阶段为4月13日和4月20日,招生院校可自主选择其中的一个时间节点,组织开展针对报名参加2019年普通高考考生的考试工作。第二阶段为6月22日和6月29日,招生院校可自主选择其中的一个时间节点,组织开展针对已报名参加2019年中等职业学校毕业生对口升学考试考生的考试工作。2019年抚顺师范高等专科学校高职单招历年真题抚顺师范高等专科学校简介学校
2018年抚顺师范高等专科学校单招考试语文真题及答案
2018年抚顺师范高等专科学校单招考试语文真题及答案
抚顺师范高等专科学校2016年单独招生数学考试大纲
抚顺师范高等专科学校2016年单独招生数学考试大纲
抚顺师范高等专科学校2016年单独招生语文考试大纲
抚顺师范高等专科学校2016年单独招生语文考试大纲
最新资讯
辽宁特殊教育师范高等专科学校2025年招生考试大纲及样题
辽宁特殊教育师范高等专科学校2025年招生考试大纲及样题 点击下载: 辽宁特殊教育师范高等专科学校2025年招生考试大纲及样题
阜新高等专科学校2025年单独考试招生工作实施方案
一、招生对象 已报名参加2025年辽宁省普通高等学校招生考试报名的应、往届高中生、中职生(已取得2025年高考14位考生号)。 二、招生专业及学费标准
辽宁理工职业大学2025年单招考试大纲(含中职和普高)
辽宁理工职业大学2025年单招考试大纲(含中职和普高) 以下是作者给大家整理的考试大纲 中职生 辽宁理工职业大学2025年单独招生考试职业技能测试大纲
辽宁经济职业技术学院2025年单独招生考试专业计划
辽宁经济职业技术学院2025年单独招生考试专业计划
辽宁经济职业技术学院2025年单独招生考试实施方案
辽宁经济职业技术学院2025年单独招生考试实施方案 点击查看: 辽宁经济职业技术学院2025年单独招生考试实施方案
辽宁经济职业技术学院2025年单独招生考试大纲及样题
辽宁经济职业技术学院2025年单独招生考试大纲及样题 点击查看: 辽宁经济职业技术学院2025年单独招生考试大纲及样题
免责声明:本文系本网编辑转载,转载目的在于传递更多信息,并不代表本网赞同其观点和对其真实性负责。如涉及作品内容、版权和其它问题,请在30日内与本网联系,我们将在第一时间删除内容!