学校简介
三亚航空旅游职业学院成立于2005年,位于海南省三亚市。由海南省最大国有企业——海南省发展控股有限公司举办。现面向全国29个省(自治区、直辖市)招生,拥有在校生1万余人,是海南省内唯一获批“双高”学校的高职院校。建校以来,学校取得了一系列教学成果,省部级教学成果奖一等奖3项、二等奖4项、三等奖2项,国家级精品在线开放课程2门、省级精品在线开放课程9门,国家级职业技能大赛一等奖1项、二等奖5项,拥有中国民航局飞机维修执照培训资质和考点、中国民航局航空安全员培训训练资质、空中乘务专业国家级骨干教师培训点、博鳌亚洲论坛安检人员培训基地,拥有中国民航科普教育基地、汉莎飞机维修技术国家级协同创新中心、海南省高技能人才培训基地、海南省研学旅行基地、海南省航海科技馆、民航运输省级特色实训教学示范中心等,主持了《航空服务顶岗实习标准》《民航运输顶岗实习标准》等国家级课题。
学校位于海南省三亚市中心城区,面向全国29个省(自治区、直辖市)招生。学校下设乘务学院、民航运输学院、机电工程学院、海运工程学院、国际旅游学院、人文社科学院6个二级学院,现有招生专业54个,拥有国家示范专业2个(民航运输、空中乘务)、国家教育部第二批现代学徒制试点专业2个(飞机机电设备维修、酒店管理与数字化运营)、国家级骨干专业1个(飞机机电设备维修),省级特色专业3个(酒店管理与数字化运营、空中乘务、民航运输)、省级骨干专业2个(飞机机电设备维修、应用俄语),海南省高水平院校和2个高水平专业群(飞机机电设备维修、空中乘务)。
招生对象
一、报名对象
㈠高职对口单独招生
1.我省中等职业学校应、往届毕业生。
2.我省普通高中学校往届毕业生。
3.有我省户口的省外中等职业学校应、往届毕业生。
4.有我省户口的省外普通高中学校往届毕业生。
㈡ 综合评价招生
完成了我省普通高中学业水平合格性考试,并取得相关科目成绩的高中毕业生。

㈢ 特殊群体报考
退役军人、下岗失业人员、农民工和新型职业农民(高素质农民)等特殊群体报名参加高职(专科)对口单独招生的,可以选择以特殊群体身份报考符合特殊群体报考条件单列计划的专业(经审核符合特殊群体资格的予以免文化课考试),或选择以一般人员身份报考符合报考条件的专业。
退役军人需2011年11月以后退役的自主就业类型,通过全国统一高考或高职分类招考方式考入高等学校并到校报到的入学新生,方可实行学费减免。(具体以退役军人事务部门审核意见为准)。
单招专业目录

综合评价专业目录

报名办法及考试安排
报名办法及考试安排
1.报名时间
2024年1月5日8:00至1月10日17:30
2. 报名方式
网上报名。考生在报名规定时间内登录海南省考试局网站http/ea.hainan.gov.cn),进入“2024年海南省高职分类招生报名系统”注册报名,逾期不予办理。
3. 材料审核
考生网上填写报名信息提交相关报名材料后,等待招生院校初审报名信息和提交的材料。招生院校初审通过后,报名系统对考生开放报名信息确认和缴费功能。考生须在2024年1月19日17:30前完成报名信息确认。
4. 网上缴纳考试费用
(1)报名高职(专科)对口单独招生的考生网上报名信息确认后,须在2024年1月19日17:30前,自行上网缴纳考试费用,否则视为自动放弃报考资格。根据省物价局、省财政厅、省教育厅《关于调整普通高考等部分考试收费标准的通知》琼价费管〔2013〕775号)精神,考生需按每科38元缴纳高职分类招生文化课考试费,共计114元(38元/科×3科)。因不符合报名条件造成报名无效的,所缴纳的考试费不予退还。
(2)退役军人、下岗失业人员、农民工和新型职业农民(高素质农民)等特殊群体经招生院校确定免文化课考试资格后,无需缴纳文化课考试费用。
(3)符合免试入学条件的考生以及仅报名高职(专科)综合素质评价招生的考生无需缴纳考试费用。
5.考试安排

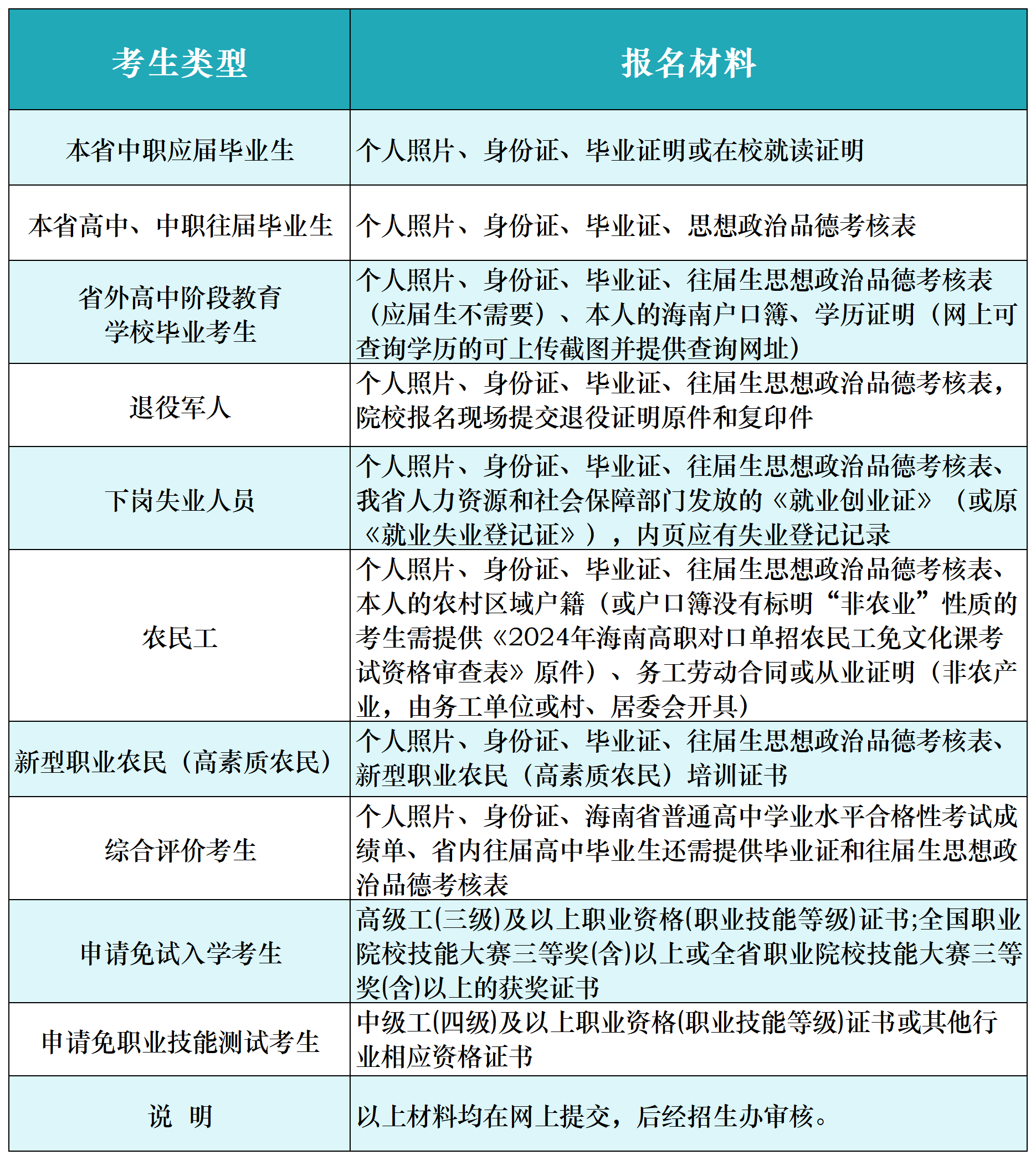
附:报名材料清单

奖励助学政策
一、海南省中职应往届毕业生
海南户籍或学籍的应往届中职毕业生参加高职单招考试入学可根据相关政策享受10000元(入学、毕业各5000元)的学费补贴。
二、其他资助政策
政策符合条件的学生依据国家奖助学金评审办法的相关规定提出申请,经学校评审通过可以获得:国家奖学金:8000元/人·年;国家励志奖学金:5000元/人·年;国家助学金:特别贫困生3800元/人·年;一般贫困生2800元/人·年;海南省优秀贫困生:4000元/人·年;勤工俭学:学校每年为贫困学生提供大量勤工助学岗位;助学贷款:被录取新生可向学生入学前户籍所在县(市、区)的学生资助管理中心或金融机构申请办理“生源地信用助学贷款”。
三、退役军人政策
符合申请国家学费补贴的退役军人(具体以退役军人事务部门审核意见为准)方可实行学费减免,享受专项助学金3300元/年。






