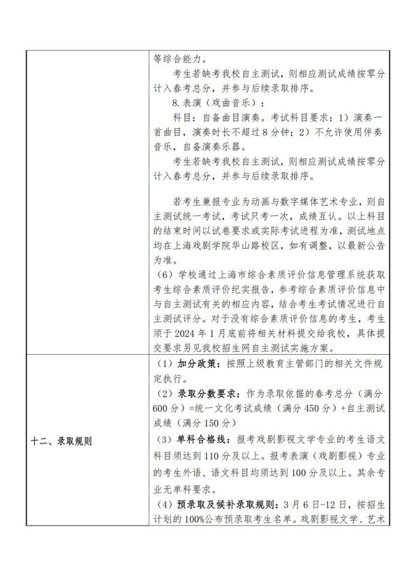
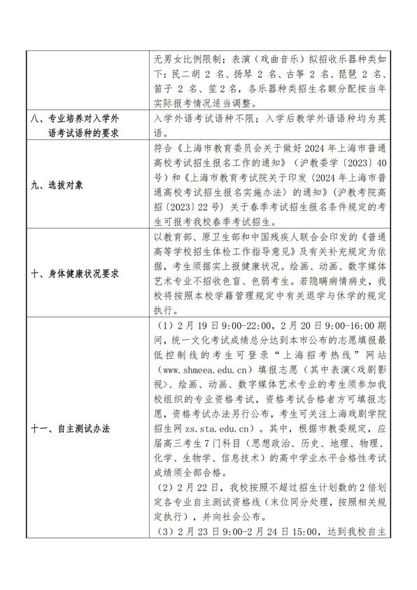
上海春季高考网
首页
重庆
四川
湖南
福建
河南
广东
湖北
江苏
浙江
山东
安徽
海南
江西
广西
北京
天津
河北
山西
辽宁
吉林
上海
贵州
云南
新疆
陕西
甘肃
青海
宁夏
黑龙江
西藏
内蒙古
上海春季高考网
>
招生简章
>文章内容
2024年上海戏剧学院春季高考招生章程
上海戏剧学院
浏览
2024-01-09 15:26:39
2024年
上海戏剧学院
春季高考
招生章程
招生简章
招生专业
历年分数
考试大纲
报名入口
上一篇:
2024年上海建桥学院春季高考招生专业
下一篇:
2024年上海戏剧学院春季高考招生专业
历年试题
New
更多
上海戏剧学院2023年春季高考英语模拟试题
高职单招网没有收集到2023年上海戏剧学院单招英语模拟试题,这里,小编为准备参加2024年上
上海戏剧学院2024年单招数学模拟试题
2024年上海戏剧学院单招数学模拟试题,高职单招网没能为大家收集到,但小编给希望参加20
上海戏剧学院2024年单招英语模拟试题
你好,我理解你想要获取2024年上海戏剧学院单招英语模拟试题的急切心情。然而,由于考试尚
2024年上海戏剧学院单招语文模拟试题
关于2024年上海戏剧学院单招语文模拟试题,高职单招网没有收集到,但小编给大家精心准备了
上海戏剧学院2023年春季高考语文模拟试题
高职单招网没有为大家收集到2023年上海戏剧学院单招语文模拟试题,但小编给大家准备了丰富
上海戏剧学院2023年春季高考数学模拟试题
高职单招网没有收集到2023年上海戏剧学院单招数学模拟试题,但小编给大家准备了上海的单招
2022年上海戏剧学院春季高考数学模拟试题
2022年上海戏剧学院春季高考数学模拟试题 以下是高职单招网为大家收集的上海戏剧学院春季
2022年上海戏剧学院春季高考语文模拟试题
2022年上海戏剧学院春季高考语文模拟试题 以下是高职单招网为大家收集的上海戏剧学院春季
2022年上海戏剧学院春季高考英语模拟试题
2022年上海戏剧学院春季高考英语模拟试题 以下是高职单招网为大家收集的上海戏剧学院春季
2023年上海戏剧学院春季高考语文模拟试题
2023年上海戏剧学院春季高考语文模拟试题 2023年上海戏剧学院单招语文模拟试题高职单招网()没有收集到,但为了大家更好的了解单招,熟悉
最新资讯
上海市2025年普通高校招生本科各批次录取控制分数线确定
上海市2025年普通高校招生本科各批次录取控制分数线公布如下: 批次 分数(3+3科目) 本科录取控制分数线 402 特殊类型招生控制分数线 505 体育类本科文
上海海事职业技术学院2025年自主招生考招生专业及计划
上海海事职业技术学院2025年自主招生考招生专业及计划
上海海事职业技术学院2025年自主招生考招生简章
上海海事职业技术学院2025年自主招生考招生简章
上海海事职业技术学院2025年专科自主招生录取最低分数线
上海海事职业技术学院2025年专科自主招生录取最低分数线 专业代码 专业名称 录取最低分数 备注 01 港口与航运管理 300 02 关务与外贸服务 314 03 电气自动
上海东海职业技术学院2025年依法自主招生专业及计划
上海东海职业技术学院2025年依法自主招生专业及计划 2025年我校专科层次依法自主招生专业和计划为 招生专业名称 招生计划 备注 计划合计 A类考生 B类考
上海电影艺术职业学院2025年专科层次依法自主招生专业及计划
上海电影艺术职业学院2025年专科层次依法自主招生专业及计划 招生计划中,I类、II类、III类代指不同考生类型。 I类:普通高中学业水平合格性考试成绩
免责声明:本文系本网编辑转载,转载目的在于传递更多信息,并不代表本网赞同其观点和对其真实性负责。如涉及作品内容、版权和其它问题,请在30日内与本网联系,我们将在第一时间删除内容!