湖南化工职业技术 学院2024年艺术、体育特长生高职单招方案
为进一步推进我校体育、艺术后备人才的培养,规范特长生的招生工作,根据湖南省教育厅《关于做好湖南省2024年高职(高专)院校单独招生工作的通知》(湘教发〔2023〕49号)文件要求,结合学校实际,特制订本招生方案。
一、招生项目与计划
我校艺术、体育特长生招生计划严格按照湖南省教育厅有关规定执行,计划总数30人。其中艺术特长生计划3人,体育特长生计划27人。具体各项目计划如下:
类型 | 项目 | 具体小项目及性别要求 | 计划数 |
艺术特长生 | 音乐类 | 1 | |
播音类 | 1 | ||
美术类 | 1 | ||
体育特长生 | 篮球 | 男子篮球 | 5 |
女子篮球 | 2 | ||
田径 | 2 | ||
跆拳道 | 4 | ||
足球 | 4 | ||
羽毛球 | 5 | ||
武术 | 2 | ||
乒乓球 | 3 |
二、报考条件
1.符合我省2024年普通高考(含对口招生考试)报名条件并已参加高考报名;
2.原则上有县市州级以上相关艺术、体育比赛经历,或者集体比赛的主力队员;或具备运动员二级证书,参加湖南省2024年艺术类专业省级统考并取得统考成绩220分及以上的考生。
3.所获成绩及奖项限于报所对应的专业项目(如获得音乐类省级统考220分以上的对应报考音乐类特长生,要求小项也对应)。
三、报考流程
1、参加全省单招统一报考。
2、报考时间:2024年2月27日-3月5日。
3、注意事项:艺体特长生考生选择所有专业组中的任意两个专业。考生在填报我校志愿时,填报的第一专业为该生专业组,并确定是否选择专业服从调剂。
四、资格审查
考生在2024年3月5日前,将高中阶段比赛获奖证书或国家二级等级运动员证书、2024年艺术统考成绩证明材料,通过电子邮件方式,提交至我校招生就业处进行审核。审核通过后方可取得艺术、体育特长生报考资格,未通过的考生只能报考我校普通类别单招。
五、现场确认
取得体育特长生报考资格的考生,请于2024年3月16日,在我校专项测试开始前,进行现场确认。确认要求:考生需带本人身份证原件。
六、专项测试
1.测试时间及地点。我校体育特长生专项测试安排在2024年3月 16日,具体测试地点为:学校田径场。
2.测试流程及方式。详见体育特长生测试方案。
3.各项目的测试内容及要求如下:中职或往届考生需参加我校组织的文化素质测试,体育特长生测试内容见体育特长生测试方案,体育专项测试成绩低于240分不予录取。
七、合格考生名单确定与公示
1.我校将根据计划数的 1 倍确定专项测试合格标准,取得合格资格的考生参与后续录取,未取得合格资格的考生不能录取到特长生。
2.合格标准及取得合格资格考生名单将于3月18日在我校官方网站予以公布。
八、录取原则
1.艺术体育特长生可选择我校高职单招任意一个招生专业,我校将按照志愿优先、遵循分数的原则进行录取。同一个招生专业录取艺术体育特长生的人数分别不超过3人。
2.综合成绩计算方式:综合成绩=文化素质测试成绩+专项测试成绩。文化素质测试总分为300分,专项测试成绩总分为300分。
3.录取办法:严格按照专业小项的计划数,依据取得合格资格考生的综合成绩从高分到低分进行排序录取,某专业小项生源不足时,或达专项合格线人数不足时,所剩计划依次调整到男子篮球、女子篮球、田径、跆拳道、乒乓球专业小项录取,如仍然没有完成计划,则转为录取普通类单招考生。)
九、入校复查
新生入学后3个月内,学校按照招生政策规定对新生报名资格、身心状况、录取手续及程序、录取资格、优惠资格及相关证明材料等进行复查复核。对复查复核发现的问题,学校将集中研究处理,凡属弄虚作假者,一经查实,取消其入学资格。对于弄虚作假情节严重或涉嫌冒名顶替上大学的,移送相关部门调查处理。
十、监督机制
我校纪委对特长生招生考试工作进行全程监督,如发现我校特长生招生工作存在违纪违规行为,请直接向我校纪委反映,监督电话: 0731-22537692。
十一、联系方式
我校艺术体育特长生招生考试工作由招生部门牵头,具体专项测试由招生、教务、体育、艺术相关院系共同组织实施。
联系方式:
招生咨询电话:0731-22537639
电 子 邮 箱:710646400@qq.com
十二、其他事项
本方案适用于我校2024年艺术、体育特长生高职单招。其解释权属于湖南化工职业技术学院。如遇教育部、湖南省教育厅相关招生政策调整,以公布的最新政策为准。
附件:专项测试办法及评分细则
湖南化工职业技术学院2024年单独招生考试
体育特长生测试项目及评分标准(各项总分300分)
项目一:武术
一、测试指标及所占分值
类别 | 专项素质 | 专项技术 | 实战能力 | |
测试项目 | 立定跳远 | 正压腿 | 腾空飞脚 | 拳术或器械任选一套 |
分值 | 70分 | 50分 | 80分 | 100分 |
二、测试方法与评分标准
(一)专项素质
1.立定跳远
(1)测试方法:两脚原地站立起跳,不能有预跳或踩线,以身体任何部位着地最近点为测量点,每人测量两次,记其中一次最佳成绩。
(2)评分标准
表1:男子评分标准
分值 | 成绩(厘米) | 分值 | 成绩(厘米) | 分值 | 成绩(厘米) | 分值 | 成绩(厘米) |
70 | 300 | 48 | 278 | 26 | 256 | 4 | 234 |
69 | 299 | 47 | 277 | 25 | 255 | 3 | 233 |
68 | 298 | 46 | 276 | 24 | 254 | 2 | 237 |
67 | 297 | 45 | 275 | 23 | 253 | 1 | 236 |
66 | 296 | 44 | 274 | 22 | 252 | 0 | 235 |
65 | 295 | 43 | 273 | 21 | 251 | — | |
64 | 294 | 42 | 272 | 20 | 250 | — | — |
63 | 293 | 41 | 271 | 19 | 249 | — | — |
62 | 292 | 40 | 270 | 18 | 248 | — | — |
61 | 291 | 39 | 269 | 17 | 247 | — | — |
60 | 290 | 38 | 268 | 16 | 246 | — | — |
59 | 289 | 37 | 267 | 15 | 245 | — | — |
58 | 288 | 36 | 266 | 14 | 244 | — | — |
57 | 287 | 35 | 265 | 13 | 243 | — | — |
56 | 286 | 34 | 264 | 12 | 242 | — | — |
55 | 285 | 33 | 263 | 11 | 241 | — | — |
54 | 284 | 32 | 262 | 10 | 240 | — | — |
53 | 283 | 31 | 261 | 9 | 239 | — | — |
52 | 282 | 30 | 260 | 8 | 238 | — | — |
51 | 281 | 29 | 259 | 7 | 237 | — | — |
50 | 280 | 28 | 258 | 6 | 236 | — | — |
49 | 279 | 27 | 257 | 5 | 235 | — | — |
表2:女子评分标准
分值 | 成绩(厘米) | 分值 | 成绩(厘米) | 分值 | 成绩(厘米) | 分值 | 成绩(厘米) |
70 | 240 | 49 | 219 | 28 | 198 | 7 | 177 |
69 | 239 | 48 | 218 | 27 | 197 | 6 | 176 |
68 | 238 | 47 | 217 | 26 | 196 | 5 | 175 |
67 | 237 | 46 | 216 | 25 | 195 | 4 | 174 |
66 | 236 | 45 | 215 | 24 | 194 | 3 | 173 |
65 | 235 | 44 | 214 | 23 | 193 | 2 | 172 |
64 | 234 | 43 | 213 | 22 | 192 | 1 | 171 |
63 | 233 | 42 | 212 | 21 | 191 | — | — |
62 | 232 | 41 | 211 | 20 | 190 | — | — |
61 | 231 | 40 | 210 | 19 | 189 | — | — |
60 | 230 | 39 | 209 | 18 | 188 | — | — |
59 | 229 | 38 | 208 | 17 | 187 | — | — |
58 | 228 | 37 | 207 | 16 | 186 | — | — |
57 | 227 | 36 | 206 | 15 | 185 | — | — |
56 | 226 | 35 | 205 | 14 | 184 | — | — |
55 | 225 | 34 | 204 | 13 | 183 | — | — |
54 | 224 | 33 | 203 | 12 | 182 | — | — |
53 | 223 | 32 | 202 | 11 | 181 | — | — |
52 | 222 | 31 | 201 | 10 | 180 | — | — |
51 | 221 | 30 | 200 | 9 | 179 | — | — |
50 | 220 | 29 | 199 | 8 | 178 | — | — |
(二)专项技术
1.正压腿
(1)测试方法:面对助木或一定高度的物体,并步站立,一腿架起来,脚尖勾紧,两腿伸直,立腰受髋,前额触脚尖,相距10cm以内。
(2)评分标准:考评员参照正踢腿评分表,独立对考生的技术完成情况进行评定。所打分数可到小数点后一位。
等级 | 优 | 良 | 中 | 差 |
分值 | 50-44分 | 43-37分 | 36-30分 | 29分以下 |
标准 | 前额触脚尖相距4-10CM | 前额触脚尖相距11-15CM | 前额触脚尖相距16-20CM | 前额触脚尖相距21CM以上 |
2.腾空飞脚
(1)测试方法:在空中,左腿屈膝收控于腹前;右腿在空中踢摆时,击响腿脚尖过肩;击响时,击掌、拍脚连续、准确、响亮;上体正直或微向前倾;落地时,起跳脚先着地。
(2)评分标准:考评员参照腾空飞脚评分表,独立对考生的技术完成情况进行评定。所打分数可到小数点后一位。

(三)实战能力
测试方法:考生在下述规定拳种中任选一个拳种的拳术或器械进行测试。要求按照规定的时间在8×14米的场地上完成套路。
规定拳种包括:自选器械、自选长拳、太极拳、南拳、传统器械、传统拳。
完成套路时间:
a.自选长拳或自选器械:1分20秒以上;
b.太极拳及太极器械:1分30秒—2分钟;
c.传统器械或传统拳:不少于1分钟。
(2)评分标准:考评员参照实战评分表,独立对考生的动作质量和演练水平进行综合评定。
对考生未在规定时间内完成套路,将在专项技术考评分中扣除应扣分数。自选长拳或自选器械,太极拳及太极器械类套路时间不足或超出规定时间5秒(含5秒)扣5,5秒以上10秒以内(含10秒)扣10分,以此类推。传统器械或传统拳套路时间不足规定时间2秒(含2秒)扣5分,2秒以上4秒以内(含4秒)扣10分,以此类推。
等级 | 优 | 良 | 中 | 差 |
分值 | 100—90分 | 89—80分 | 79—70分 | 69分以下 |
标准 | 动作姿势规范、方法运用合理、技术熟练、节奏分明,协调流畅、劲力充足、风格突出分明、协调流畅、劲力充足、风格突出。 | 动作姿势较规范、方法运用较合理、技术较熟练、节奏处理较好、动作较流畅、劲力较充足、风格较突出。 | 动作姿势基本规范、方法运用基本合理、动作流畅性、劲力、节奏、风格一般。 | 动作姿势不规范、方法运用不合理、技术不熟练程、节奏、动作协调性、劲力、拳种风格特点不突出。 |
项目二:足球
一、考核指标与所占分值(项目考试总分300分)
类别 | 专项素质 | 专项技术 | 实战能力 | 身体素质 | |
考核指标 | 5*25米折返跑 | 传准 | 运射 | 比赛 | 12分钟跑 |
分值 | 40分 | 40分 | 40分 | 100分 | 80分 |
二、考试方法与评分标准
(一)专项素质(40分)
项目1:5×25米折返跑
1.考试方法:考生从起跑线向场内垂直方向快跑,在跑动中依次用手击倒位于5米、10米、15米、20米和25米各处的标志物后返回起跑线,要求每击倒一个标志物须立即返回一次,再跑到下一个标志物,以此类推。考生应以站立式起跑,脚动开表,完成所有折返距离回到起跑线时停表,记录完成的时间。未击倒标志物,成绩无效。每人测试1次。
2.评分标准:见表2-1(所得分数乘以2为最终得分)。
项目2:12分钟跑(80分):
1. 考试方法:每位考生在规定的12分钟内跑出来的距离为考试成绩。
2. 评分标准:
①3000米为满分(80分)
②每少跑100米内减5分,如3000米计60分,2900—3000米计55分,以此类推(低于2000米的不计入成绩)。
(二)专项技术
1.传准(40分):
(1)考试方法:如图2-1所示,传球目标区域由一个室内五人制足球门(球门净宽度3米,净高度2米)和以球门线为直径(3米)画的半圆组成,圆心(球门线中心点)至起点线垂直距离为男子28米,女子23米。考生须将球置于起点线上或线后(线长5米,宽0.1米),
向目标区域连续传球5次,左右脚均可,脚法不限。
(2)评分标准:以球从起点线踢出后,从空中落到地面的第一接触点为准。考生每将球传入目标区域的半圆内(含第一落点落在圆周线上),或五人制球门(含球击中球门横梁或立柱弹出)即得8分。每人须完成5次传准,满分40分。
2.运射(40分):
(1)考试方法:如图2-2所示,从罚球区线中点垂直向场内延伸至20米处,画一条平行于球门线的横线作为起点线。距罚球区线2米处起,沿20米垂线共插置8根标志杆。考生将球置于起点线上,运球依次绕过8根标志杆后起脚射门,球动开表,当球从空中或地面越过球门线时停表,记录完成的时间。凡出现漏杆、射门偏出球门,球击中横梁或立柱弹出,均属无效,不计成绩。每人测试2次,取最好成绩。
(2)评分标准:见表2-2(所得分数乘以2为最终得分)。
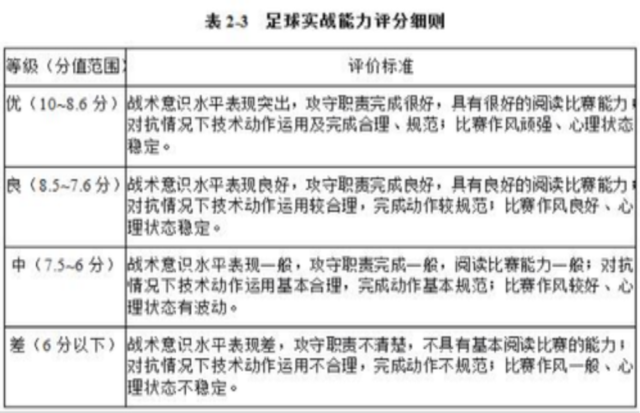
(三)实战能力
比赛(100分):
1.考试方法:视考生人数分队进行比赛。
2.评分标准:考评员参照实战能力评分细则(表2-3),独立对考生的技术能力、战术能力、心理素质以及比赛作风等方面进行综合评定。
采用10分制评分,分数至多可到小数点后1位(最终换成100分制)。
全体考生注意,考试按规则要求进行,听从监考老师安排。注意安全,如果身体方面有原因,请及时和监考老师说明。
项目三:跆拳道
一、测试内容
类别 | 项目 | 分值 |
专项考核 | 横叉 | 40分 |
组合 | 60分 | |
实战 | 100分 | |
身体素质 | 折回跑 | 100分 |
二、测试项目
(一)柔韧
1、动作名称:横叉
2、动作规格:两手在体前扶地或者侧举或者置于两腿上,两腿左右分开,两大腿内侧充分接触地面形成直线,脚背内侧着地。
厘米 | 分数 | 厘米 | 分数 |
0 | 13 | 24 | |
1 | 14 | 22 | |
2 | 15 | 20 | |
3 | 16 | 18 | |
4 | 17 | 16 | |
5 | 40 | 18 | 14 |
6 | 38 | 19 | 12 |
7 | 36 | 20 | 10 |
8 | 34 | 21 | 8 |
9 | 32 | 22 | 6 |
10 | 30 | 23 | 4 |
11 | 28 | 24 | 2 |
12 | 26 | 25 | 0 |
说明:低于5厘米记满分,超过5厘米,每增加2厘米扣2分,超过25厘米记0分。 | |||
3、评分标准(见上表):
(二)组合技术
1、组合技术包括以下技术动作:双飞踢、下劈、后横踢、前横踢、后旋踢、旋风踢、后踢。
2、三个组合
(1)右腿后横踢--左腿后横踢--双飞踢--后旋踢
(2)后撤步右腿下劈--左腿下劈--右腿连续横踢
(3)右腿后横踢--旋风踢--右腿垫步下劈--左腿后踢
3、评分标准
(1) 每个组合测试两次,由于持靶造成的失误,可给予重测的机会。
(2) 评分表如下:
等级得分 | 评分指标 | ||||
动作路线 | 动作速度 | 击打效果 | 空间距离 | 动作衔接与协调 | |
9.0-10分 | 优 | 优 | 优 | 优 | 优 |
8.0-8.9分 | 良 | 良 | 良 | 良 | 良 |
7.0-7.9分 | 一般 | 一般 | 一般 | 一般 | 一般 |
6.0-6.9分 | 差 | 差 | 差 | 差 | 差 |
5.0-5.9分 | 很差 | 很差 | 很差 | 很差 | 很差 |
(三)实战
(1)一分钟实战:根据考生在实战过程中的主动进攻、防守、防守反击等技战术发挥予以评分。
(2)评分表如下:
等级得分 | 评分指标 | ||
主动进攻 | 防守 | 防守反击 | |
9.0-10分 | 优 | 优 | 优 |
8.0-8.9分 | 良 | 良 | 良 |
7.0-7.9分 | 一般 | 一般 | 一般 |
6.0-6.9分 | 差 | 差 | 差 |
5.0-5.9分 | 很差 | 很差 | 很差 |
三、身体素质:折回跑
(1)方法:3名队员一组完成连续的3组折回跑1次,每组从底线出发遇到两个罚球线,中线和对面底线折回(脚踩线)。
(2)评分标准:男生2分0秒为满分(满分100分),成绩超过2分0秒,每多1秒减4分;女生2分20秒为满分(满分100分),成绩超过2分20秒,每多1秒减4分。
说明:1、考生考试必须“以礼始、以礼终”。
2、考生必须穿着跆拳道服。
项目四:乒乓球
序号 | 内容 | 方法与标准 | 分数 | 评分标准 |
1 | 连续左推(拨)右攻60板(30组)/分钟 | 陪考推或拨考生左右1/3台,学生左推(拨)右攻到陪考固定区域,考生一分钟内如出现失误要重新计数记录1分钟内1个球的最高板数组数,达到60板(30组)或以上合格,达不到60板(3组)再给第二或第三个机会。 | 60 | 三次机会,取最高板数。达到30板或以下不得分,达到30板-45板之间得35分,达到45板-60板之间得45分,达到60板或以上得60分。 |
2 | 五、右1/2台正手拉下旋球20板,左1/2台反手拉下旋球20板 | 陪考发多球到考生右、左1/2台区域,考生连续拉20板奥对方右、左1/2区域,各成功14板或以上合格,二次机会 | 60 | 二次机会,取最高板数。正反手合计25板或以下不得分,正反手合计达到26板得30分,一板为5分,依此类推,正反手合计达到32板或以上得60分 |
3 | 左搓右拉10组 左搓侧身拉10组 右搓反手拉10组 合计30组 | 陪考发下旋球到考生左或右1/2台区域,然后考生搓球到陪考指定区域,然后陪考回搓到考生指定区域,考生进行正手/反手/侧身拉球抢攻 | 80 | 二次机会,取最高板数,达到20板得45分,达到21板-25板得65分,达到26板或以上得80分。 |
4 | 考生与陪考进行一场实战比赛(五局三胜制) | 100 | 考官会根据考生在比赛中的技战术能力进行评估分析打分,满分为100分。 |
项目五:田径
一、专项测试项目
项目 | 分值(分) | 200 | 190 | 180 | 170 | 160 | 150 |
100米 | 男子 | 11" | 11"2 | 11"4 | 11"6 | 11"8 | 12" |
女子 | 12"8 | 13" | 13"2 | 13"4 | 13"6 | 13"8 | |
200米 | 男子 | 23" | 23"5 | 24" | 24"5 | 25" | 25"5 |
女子 | 27" | 27"5 | 28" | 28"5 | 29" | 30" | |
400米 | 男子 | 51" | 51"5 | 52" | 53" | 54" | 55" |
女子 | 1'01" | 1'02" | 1'04" | 1'05" | 1'08" | 1'10" | |
800米 | 男子 | 2'01" | 2'04" | 2'07" | 2'10" | 2'15" | 2'20" |
女子 | 2'20" | 2'23" | 2'25" | 2'30" | 2'35" | 2'40" | |
1500米 | 男子 | 4'15" | 4'20" | 4'25" | 4'30" | 4'45" | 4'55" |
女子 | 5'15" | 5'18" | 5'21" | 5'24" | 5'30" | 5'35" | |
110栏 | 男子 | 16"3 | 16"8 | 17"3 | 17"7 | 18" | 18"5 |
100栏 | 女子 | 15"8 | 16" | 16"3 | 16"6 | 16"9 | 17"5 |
跳高 | 男子 | 1.90m | 1.85m | 1.80m | 1.75m | 1.70m | 1.65m |
女子 | 1.60m | 1.55m | 1.50m | 1.45m | 1.40m | 1.35m | |
跳远 | 男子 | 6.80m | 6.60m | 6.40m | 6.30m | 6.20m | 6.00m |
女子 | 5.30m | 5.10m | 4.90m | 4.70m | 4.50m | 4.30m | |
三级跳 | 男子 | 13.80m | 13.50m | 13.20m | 12.90m | 12.60m | 12.30m |
女子 | 12.00m | 11.50m | 11.00m | 10.50m | 10.00m | 9.50m | |
铅球 | 男子(7.26) | 12.50m | 12.0m | 11.5m | 11.00m | 10.00 m | 9.00 m |
女子(4.0) | 11.50m | 10.50m | 9.50m | 8.50m | 7.50m | 6.50m | |
标枪 | 男子(0.8) | 55m | 50m | 48m | 45m | 42m | 40m |
女子(0.6) | 38m | 36m | 34m | 32m | 30m | 28m | |
铁饼 | 男子(2.0) | 40m | 38m | 36m | 35m | 32m | 30m |
女子(1.0) | 40m | 38m | 36m | 34m | 32m | 30m | |
注:专项测试(田赛、径赛)任意一项达二级者优先录取。低于150分标准按0分计分 | |||||||
二、身体素质测试项目
分值 | 30米(男) | 30米(女) | 立定跳远(男) | 立定跳远(女) | 后抛铅球(男) | 后抛铅球(女) | 立定三级跳远(男) | 立定三级跳远(女) | 800米(女) | 800米(男) |
100 | 4"00 | 4"50 | 290 | 220 | 13 | 10.5 | 9.2 | 7.8 | 2'30" | 2'00" |
96 | 4"05 | 4"55 | 286 | 217 | 12.8 | 10.3 | 9.15 | 7.72 | 2'32" | 2'02" |
92 | 4"10 | 4"60 | 283 | 213 | 12.6 | 10.1 | 9.05 | 7.65 | 2'34" | 2'04" |
88 | 4"15 | 4"65 | 280 | 209 | 12.4 | 9.9 | 9 | 7.6 | 2'36" | 2'06" |
84 | 4"20 | 4"70 | 277 | 205 | 12.2 | 9.7 | 8.95 | 7.5 | 2'38" | 2'08" |
80 | 4"25 | 4"75 | 273 | 201 | 12 | 9.5 | 8.85 | 7.45 | 2'40" | 2'10" |
76 | 4"30 | 4"80 | 269 | 197 | 11.8 | 9.3 | 8.8 | 7.35 | 2'42" | 2'12" |
72 | 4"35 | 4"85 | 265 | 193 | 11.6 | 9.1 | 8.7 | 7.3 | 2'44" | 2'14" |
68 | 4"40 | 4"90 | 261 | 189 | 11.4 | 8.9 | 8.65 | 7.2 | 2'46" | 2'16" |
64 | 4"45 | 4"95 | 258 | 186 | 11.1 | 8.6 | 8.55 | 7.1 | 2'48" | 2'88" |
60 | 4"50 | 5"00 | 255 | 183 | 10.8 | 8.3 | 8.45 | 7 | 2'50" | 2'20" |
备注:
1、每人选测一项,以测试最好成绩计总成绩。
2、30米跑:每人两次,不穿钉鞋。
3、立定跳远:原地双脚起跳,不能垫步,每人跳三次。
4、后抛铅球:每人抛三次,重量4KG。
5、立定三级跳远:原地起跳,第一步单足跳、第二步跨步跳、第三步跳跃。每人三次。
项目六:篮球
测试指标及所占分值
类别 | 项目 | 分值 |
身体素质(任选一项) | 折回跑 | 60分 |
摸 高 | 60分 | |
专项测试 | 投 篮 | 60分 |
比 赛 | 120分 | |
多种变向运球上篮 | 60分 |
一、身体素质(60分,考生选择两项其中的一项进行测试):
1、折回跑
(1)方法:3名队员一组完成连续的3组折回跑1次,每组从底线出发遇到两个罚球线,中线和对面底线折回(手摸线)。
(2)评分标准:
男子:1分50秒为满分(满分60分),成绩超过1分50秒,每1秒减3分。
女子:2分00秒为满分(满分60分),成绩超过2分00秒,每1秒减3分。
2、助跑摸高
(1)考试方法:考生助跑起跳摸高,单手触摸有固定标尺的高物,记录绝对高度。助跑距离和起跳方式不限。每人测试 2 次,取最好成绩(精确到厘米);
评分标准:见下表
分值 | 成绩(米) | 分值 | 成绩(米) | 分值 | 成绩(米) | |||
男 | 女 | 男 | 女 | 男 | 女 | |||
60.00 | 3.45 | 3.00 | 54.30 | 3.26 | 2.81 | 48.60 | 3.07 | 2.62 |
59.70 | 3.44 | 2.99 | 54.00 | 3.25 | 2.80 | 48.30 | 3.06 | 2.61 |
59.40 | 3.43 | 2.98 | 53.70 | 3.24 | 2.79 | 48.00 | 3.05 | 2.60 |
59.10 | 3.42 | 2.97 | 53.40 | 3.23 | 2.78 | 47.70 | 3.04 | 2.59 |
58.80 | 3.41 | 2.96 | 53.10 | 3.22 | 2.77 | 47.40 | 3.03 | 2.58 |
58.50 | 3.40 | 2.95 | 52.80 | 3.21 | 2.76 | 47.10 | 3.02 | 2.57 |
58.20 | 3.39 | 2.94 | 52.50 | 3.20 | 2.75 | 46.80 | 3.01 | 2.56 |
57.90 | 3.38 | 2.93 | 52.20 | 3.19 | 2.74 | 46.50 | 3.00 | 2.55 |
57.60 | 3.37 | 2.92 | 51.90 | 3.18 | 2.73 | 46.20 | 2.98 | 2.54 |
57.30 | 3.36 | 2.91 | 51.60 | 3.17 | 2.72 | 45.90 | 2.96 | 2.53 |
57.00 | 3.35 | 2.90 | 51.30 | 3.16 | 2.71 | 45.60 | 2.94 | 2.52 |
56.70 | 3.34 | 2.89 | 51.00 | 3.15 | 2.70 | 45.30 | 2.92 | 2.51 |
56.40 | 3.33 | 2.88 | 50.70 | 3.14 | 2.69 | 45.00 | 2.90 | 2.50 |
56.10 | 3.32 | 2.87 | 50.40 | 3.13 | 2.68 | 44.70 | 2.88 | 2.48 |
55.80 | 3.31 | 2.86 | 50.10 | 3.12 | 2.67 | 44.40 | 2.86 | 2.46 |
55.50 | 3.30 | 2.85 | 49.80 | 3.11 | 2.66 | 44.10 | 2.84 | 2.44 |
55.20 | 3.29 | 2.84 | 49.50 | 3.10 | 2.65 | 43.80 | 2.82 | 2.42 |
54.90 | 3.28 | 2.83 | 49.20 | 3.09 | 2.64 | 43.50 | 2.80 | 2.40 |
54.60 | 3.27 | 2.82 | 48.90 | 3.08 | 2.63 | 0.00 | 2.80以下 | 2.40以下 |
二、专项测试
1、投篮(60分)
(1) 测试方法:以篮圈中心投影点为中心,5.8 米为半径画弧,考生在弧线外进行 1 分钟自投自抢,投篮方式不限,记投中次数。每人测试2次,记其中一次最佳成绩。投篮必须在弧线外,不准踩线,踩线投篮投中无效。
(2) 评分标准(表2-2)
男女成绩(个) | 10 | 9 | 8 | 7 | 6 | 5 | 4 | 3 | 2 | 1 |
分值 | 60 | 56 | 52 | 48 | 44 | 40 | 36 | 32 | 28 | 24 |
2.多种变向运球上篮(60分)
(1)考试方法:如图34-2所示.考生在球场端线中点外岀发区持球站立.当其身体任意部位穿过端线外沿的垂直面时开始计时,考生用右手运球至①处,在①处做右手背后运球,换左手向②处运球,至②处做左手后转身运球,换右手运球至③处,在③处做右手胯下运球后右手上篮,球中篮后方可用左手运球返冋③处,在③处做左手背后运球,换右手向②处运球,在②处做右手后转身运球,换左手向①处运球,在①处做左手胯下运球后左手上篮。球中后做同样的动作再重复—次,最后一次上篮命中后,持球冲出端线,考生身体任意部位穿过瑞线外沿垂直面时停止计时,记录完成的时间,每人测试2次,取最好成绩。
篮球场地上的标志①、②、③为以40厘米为半径的圆圈。①、③圆圈中心点到端线内沿的距离为6米,到边线内沿的距离为2米。②在中线上,到中圏屮心点的距离为2.8米。
考生在考试时必须任意-脚踩到圆圏线或圆圈内地面,方可运球变向,否则视为无效,不计分;运球上篮时必须投中,若球未投中仍继续带球前进,则视为无效,不计分。
考生在运球行进的过程中不得违例,每次违例计时追加1杪;必
须使用规定的手上篮,错1次,计时追加1秒;胯下变向运球时,必须从体前由内侧向外侧变向运球换手,且双脚不能离开地面.错1次计时追加1秒。
(2)评分标准:见表34-2.

图34-2多种变向运球上篮示意图
分值 | 成绩(秒) | 分值 | 成绩(秒〉 | 分值 | 成绩(杪) | |||
男 | 女 | 男 | 女 | 男 | 女 | |||
60.00 | 35.00 | 38.00 | 54.80 | 41.50 | 44.50 | 49.60 | 48.00 | 51.00 |
59.60 | 35.50 | 38.50 | 54.40 | 42.00 | 45.00 | 49.20 | 48.50 | 51.50 |
59.20 | 36.00 | 39.00 | 54.00 | 42.50 | 45.50 | 48.80 | 49.00 | 52.00 |
58.80 | 36.50 | 39.50 | 53.60 | 43.00 | 46.00 | 48.40 | 49.50 | 52.50 |
58.40 | 37.00 | 40.00 | 53.20 | 43.50 | 46.50 | 48.00 | 50.00 | 53.00 |
58.00 | 37.50 | 40.50 | 52.80 | 44.00 | 47.00 | 47.60 | 50.50 | 53.50 |
57.60 | 38.00 | 41.00 | 52.40 | 44.50 | 47.50 | 47.20 | 51.00 | 54.00 |
57.20 | 38.50 | 41.50 | 52.00 | 45.00 | 48.00 | 46.80 | 51.50 | 54.50 |
56.80 | 39.00 | 42.00 | 51.60 | 45.50 | 48.50 | 46.40 | 52.00 | 55.00 |
56.40 | 39.50 | 42.50 | 51.20 | 46.00 | 49.00 | 46.00 | 52.50 | 55.50 |
56.00 | 40.00 | 43.00 | 50.80 | 46.50 | 49.50 | 45.60 | 53.00 | 56.00 |
55.60 | 40.50 | 43.50 | 50.40 | 47.00 | 50.00 | 45.20 | 53.50 | 56.50 |
55.20 | 41.00 | 44.00 | 50.00 | 47.50 | 50.50 | 44.80 | 54.00 | 57.00 |
表34-2多种变向运球上篮评分表
3、比赛(120分)
(1)全场五打五比赛,1节,20分为一节。由测试组进行评分。
(2)评分标准
测试内容 | 评分 |
临场比赛经验 | 40分 |
配合意识 | 20分 |
比赛作风 | 20分 |
个人进攻防守 | 20分 |
篮板球技术 | 20分 |
羽毛球
总分300分(专项测试220分;专项素质 80 分)
一、测试指标与所占分值
表1测试指标及分值表
类 别 | 专项素质 | 专项技术 | 实战能力 | ||
测试指标 | 前后左右移动 | 前场技术 | 后场技术 | 技评 | 比赛成绩 |
分 值 | 80 分 | 40 分 | 40 分 | 40 分 | 100分 |
表1测试指标及分值表
二、测试方法与评分标准
(一)专项素质
1.前后左右移动
(1)测试方法:考生站在场地右侧单打底线以外(右手持拍)先进行前后移动,并接着进行左右移动。
前后移动:听到口令(同时开表)后,直线上网,单手触网顶白线后,直线后退踩底线算一个来回,反复进行5次。第5次上网触网后,后退踩底线同时单脚踩单打边线,并接着做5次左右移动。
左右移动:当完成前后移动后采用向左侧移动的步法至场地左侧单打边线 处,用持拍手触单打边线,面向球网转身,然后用向右侧移动的步法至场地右侧 单打边线处,用持拍手触单打边线,为完成一次左右移动。如此反复进行5次。当完成5次触线时停表,计算时间。
(2)测试要求:前后移动没有踩线和触网为没有完成测试,考评员宣报没有触网后考生要重新踩线或触网才能继续完成后面的测试。左右移动时没有触线或在左侧场区边线触线后没有面对球网转体为没有完成测试,考评员宣布后考生要重新触线或回到边线处面对球网转体才能继续完成后面的测试。
(3)评分标准(表2)
男:成绩(秒) | 33"0 | 33"5 | 34"0 | 34"5 | 35"0 | 35"5 | 36"0 | 36"5 | 37"0 | 37"5 |
分值 | 80 | 76 | 72 | 68 | 64 | 60 | 56 | 52 | 48 | 44 |
女:成绩(秒) | 36"0 | 36"5 | 37"0 | 37"5 | 38"0 | 38"5 | 39"0 | 39"5 | 40"0 | 40"5 |
男:成绩(秒) | 38"0 | 38"5 | 39"0 | 39"5 | 40"0 | 40"5 | 41"0 | 41"5 | 42"0 | 42"5 |
分值 | 40 | 36 | 32 | 28 | 24 | 20 | 16 | 12 | 8 | 4 |
女:成绩(秒) | 41"0 | 41"5 | 42"0 | 42"5 | 43"0 | 43"5 | 44"0 | 44"5 | 45"0 | 45"5 |
表2前后左右移动评分表
(二)专项技术
1.前场技术(正反手放、勾、推)
(1)测试方法:
①右侧区击球(共 10 个球)由考评员向考生右侧网前抛球,考生站在前发球线外 上网并按照固定的顺序(共击 8 个球):放、勾、推技术把球分别击到指定的区域 内(A、B、C、D),并轮转 2 次。最后剩下
的两球由考生将球击到提前选择的2个区域内(从 A、B、C、D 中选其
二,但是两点不能相同)。(见图1)
②左侧区击球(共10个球)由考评员向考生左侧网前抛球,考生站在前发球线外上网并按照固定的顺序(共击8个球):勾、放、推技术把球分别击到指定的区域内(A、B、C、D),并轮转 2 次。最后剩下两球由考生击到提前选择的2个区域内(从 A、B、C、D 中选其二,但是两点不能相同)。(见图2)
(2)测试要求:
考生必须站在前发球线外准备,落点必须严格按照 A、B、C、D 的顺序完成。 (A、B、C、D 的面积都是 80×80cm),并且最后两球自由选择落点,但是要在测试前提前选择,并且两点不同。
(3)评分标准:
将前场两组测试中进入有效区域的球数相加(表3)。

![]()
分值 | 40 | 38 | 36 | 34 | 32 | 30 | 28 | 26 | |
成绩(个) | 16(含)以上 | 15 | 14 | 13 | 12 | 11 | 10 | 9 | |
分值 | 24 | 22 | 20 | 18 | 16 | 14 | 12 | 10 | 0 |
成绩(个) | 8 | 7 | 6 | 5 | 4 | 3 | 2 | 1 | 0 |
表 3 前场技术评分表
2.后场技术(直线和斜线高远球、吊球)
(1)测试方法:
①右侧区击球(共 10 个球)由考评员发高球,考生站在右场区双打 后发球线外, 分别应用高球和吊球技术将球击到指定的区域内(E、F、G、H),并 轮转 2 次。最后两球的落点由考生在 E、F 中选择一个和 G、H 中选择一个(见图3)。
②左侧区击球(共 10 个球)由考评员发高球,考生站在左场区双打后发球线外,分别应用高球和吊球技术将球击到指定的区域内(E、F、G、H),并轮转2次。最后两球的落点由考生在 E、F 中选择一个和 G、H 中选择一个(见图 4)。
(2)测试要求:考生在规定的半场区域内准备,考评员发球后考生可以选择起跳 或原地击球,但在击球前双脚不能踩线或超越双打后发球线。落点必须严格按照E、F、G、H 的顺序完成,(E、F 的面积都是 100×100cm,G、H 的面积是 80×80cm),并且自由选择的两点要在测试前提前选择。如考评员发球没有发到考生站位区域时,考生可以选择不接,考评员重新发球。滚网过网重发。
(3)评分标准80cm
将后场两组测试中进入有效区域的球相加(表4)。

分值 | 40 | 38 | 36 | 34 | 32 | 30 | 28 | 26 | |
成绩(个) | 16(含)以上 | 15 | 14 | 13 | 12 | 11 | 10 | 9 | |
分值 | 24 | 22 | 20 | 18 | 16 | 14 | 12 | 10 | 0 |
成绩(个) | 8 | 7 | 6 | 5 | 4 | 3 | 2 | 1 | 0 |
表 4 后场技术评分表
(三)实战能力
1.技评
(1)测试方法:从考生基本技术动作的协调性、连贯性、击球的质量、步法的移动速度和控制球的能力等方面进行评定。
(2)评分标准:考评员参照技评评分表(表5),独立按100分制打分。
等级 | 优 | 良 | 中 | 差 |
分值 | 100— 90 分 | 89—71 分 | 70—60分 | 60 分以下 |
标准 | 基本动作非常标准;球飞行路线正确;球飞行速度正常; 动作合理有效。 | 基本动作较标准;球飞行路线较正确;球飞行速度较正常;动作较为合理有效。 | 基本动作基本标准;球飞行路线基本正确;球飞行速度基本正常;动作基本合理有效。 | 基本动作不标准;球飞行路线不正确;球飞行速度慢;动作不合理。 |
2.比赛成绩
(1)测试方法:考生进行一场21分的实战比赛。
(2)评价标准:考官会根据考生在比赛中的战术意识、技战术运用能力进行评估分析打分,满分为100分。(表6)
等级 | 优 | 良 | 中 | 差 |
分值 | 100— 88 分 | 87—75分 | 74—62分 | 62分以下 |
标准 | 具有很强的战术意识;且能够有效地控制与调整比赛节奏,得分效果显著。 | 具有较好的战术意识;且能够较好地控制与调整比赛节奏,得分效果较好。 | 具有一定的战术意识;且能够一定地控制与调整比赛节奏,有一定的得分效果。 | 战术意识不强;不能够有效地控制与调整比赛节奏,得分效果不显著。 |










