一、院校简介
广东肇庆航空职业学院于2021年5月经广东省人民政府批准成立,是国家教育部备案的广东省教育厅直属全日制普通高等院校。
学科专业强
学校以航空运输类专业为主(包括航空服务类、机务维修类、空港管理类、低空飞行类),装备制造、财经商贸、医药卫生、电子信息、文化艺术等专业群协调发展。坚持“前沿、交叉、急需、特色”的专业群设置原则,使专业群布局与产业发展高度契合。
专业链与产业链相结合
学校及时根据产业发展实际,调整、优化专业设置,使专业链紧密衔接产业链,积极实施“产教融合、校企合作”,与国内外多家顶尖企业、航空公司、机场单位建立了紧密的合作关系。国家民航局 CCAR-147 维修培训机构和考点落户学校,与高新企业合作在校建设青年博士工作站和多个产业学院,与新加坡工艺教育学院和**国际机场建立合作育人机制。
二、招生专业及计划

三、招生对象及报考条件
(一)报考考生须符合广东省招生委员会《关于做好广东省2024年普通高校招生统一考试报名工作的通知》(粤招〔2023〕7号)普通高考报名条件规定,并参加了广东省2024年普通高考报名。
(二)招生对象为应、往届高中、中职(含中专、职中、技校,下同)毕业生,学校对中职考生中职阶段就读专业及职业资格证书均不作要求。
(三)考生应为试点招生专业合作企业的在职员工。考生应在录取前与合作企业签订符合《*******劳动合同法》等法律法规要求且有效的劳动合同,劳动合同期限应涵盖录取学生学习期间。
*下列人员不得报考:
高校在校生、2024年被依据普通高中学业水平考试成绩招生录取、普通高等学校招收中等职业学校毕业生统一考试招生录取的考生,以及中高职贯通三二分段转段录取的考生不得参加现代学徒制试点招生录取。
四、人才培养
(一)普通现代学徒制试点班学生拥有企业员工和学校学生双重身份。学校坚持“标准不降、模式多元、岗位培养、在岗成才”原则,采取校企协同在岗培养、校企工学交替等培养模式,探索线上与线下混合教学和网上教学,实施学分制管理。
(二)学生入学后原则上不得转学,不得转专业,不得转入同一专业普通班。
(三)学生修完教育教学计划规定内容,成绩合格,达到毕业条件和要求的,可获得广东肇庆航空职业学院普通高等学校专科毕业证书。
五、报名方式及时间

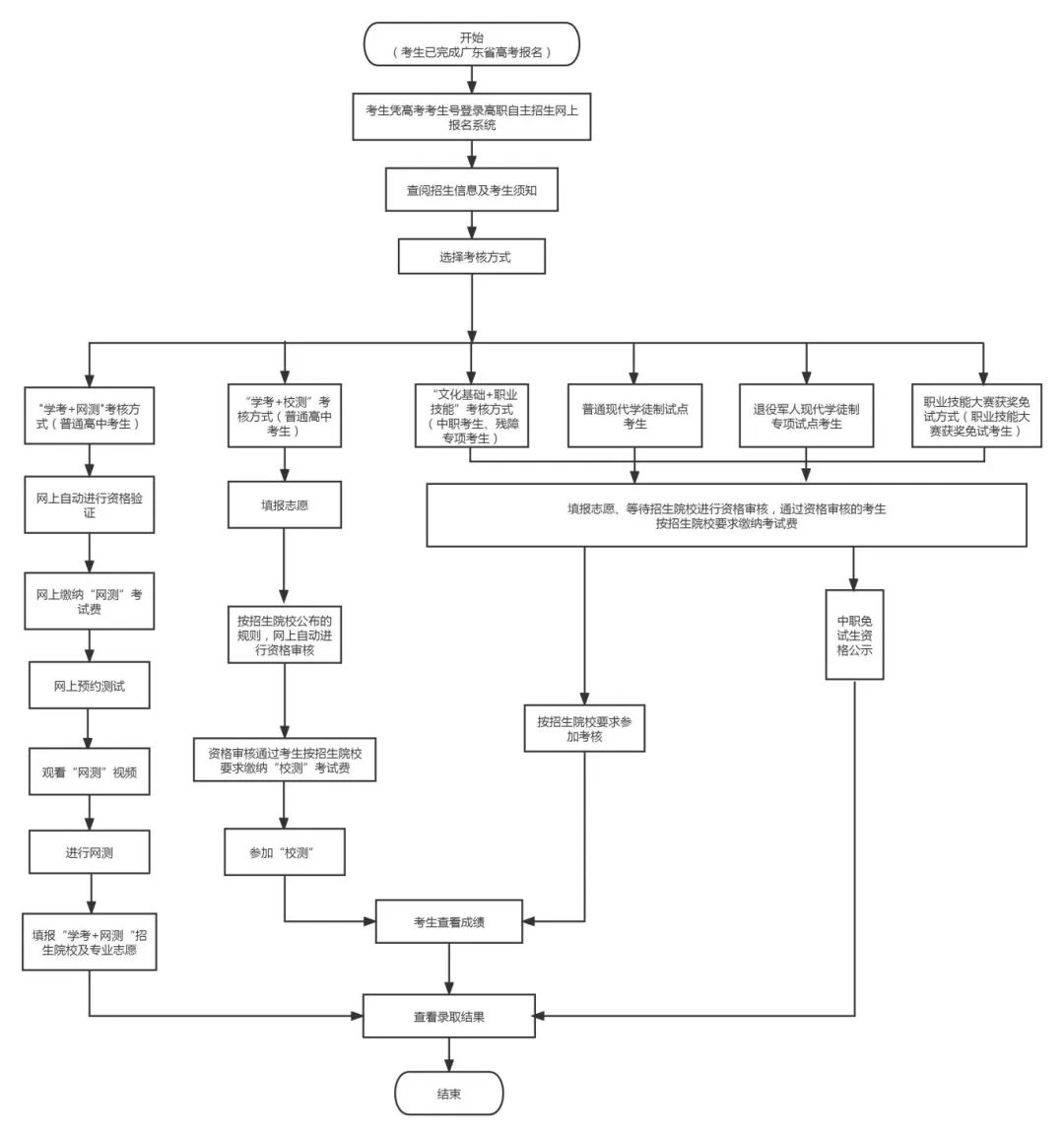
考生凭高考报名号及密码登录“广东省2024年高职院校自主招生网上报名系统(下称“网上报名系统”,网址:https://pg.eeagd.edu.cn/gzks/)报名,签订《诚信考试承诺书》,在“普通现代学徒制试点”(不分考生类型)中填报志愿、缴交考试费,录入相关报名信息、上传有关证明材料(原件扫描版,下同)。考生在选择考核方式前,需认真查阅拟报考院校招生网站上公布的招生专业考核方式,无法确认的需向拟报考院校咨询并明确。
现代学徒制试点报名及志愿填报工作全部在网上进行,经学校确认报考资格后,考生不得更改考核方式。网上报名时间为5月9日10:00至12日16:00,逾期不再办理相关手续(报名流程详见附件)。
六、考核要求
(一)考核内容及方式
本次考核采用“文化素质+职业技能”考核方式,主要侧重于职业技能考核,由学校自主命题、自行组织实施文化素质和职业技能考核,择优录取。“文化素质”及“职业技能”测试满分值合计100分,其中文化素质考核内容分值为40分,职业技能考核内容分值为 60分所有考生均须参加我校组织的“文化素质”测试和“职业技能”测试。
(二)考核时间和地点
考核时间为2024年5月19日。具体考核时间及地点另行通知。
七、录取原则
(一)根据考生考核总分划定各专业最低分数线。原则上,普通现代学徒制试点的拟录取考生的考核成绩不得低于考核满分值的40%;即拟录取考生“文化素质”测试成绩不得低于“文化素质”测试满分值的40%;“职业技能”测试成绩不得低于“职业技能”测试满分值的40%。
(二)考生考核总分为“文化素质”成绩+“职业技能”成绩,所有考生均按照考核总分参加排位录取。
(三)根据考生考核总分从高分到低分依次排序进行预录取,录满计划为止。考生考核总分相同时,按“职业技能”成绩从高分到低分择优录取。
(四)经学校招生委员会审核的考核成绩及拟录取名单,在学校招生信息网公示3天,并上报省招生办公室审核备案。
(五)已报考夏季高考并被学校现代学徒制试点招生录取的考生可参加夏季高考本科层次院校的录取,但不能参加夏季高考专科层次院校的招生录取。高学校现代学徒制试点录取考生参加夏季高考被本科院校录取后,取消现代学徒制试点招生录取资格。学校不接受被本科院校录取的考生报到注册。
八、新生注册与复查
经普通现代学徒制试点录取的考生,须在规定时间内办理注册手续及缴交学费。逾期未办理相关手续的,取消入学资格。 新生入学后,将对新生进行资格复查,对在报名和考试过程中有弄虚作假或其他违纪违规行为者,将按规定取消其入学资格。学校按规定取消录取考生入学资格后产生的空额计划不进行补录。
九、招生工作日程安排







