辽宁单招网
首页
重庆
四川
湖南
福建
河南
广东
湖北
江苏
浙江
山东
安徽
海南
江西
广西
北京
天津
河北
山西
辽宁
吉林
上海
贵州
云南
新疆
陕西
甘肃
青海
宁夏
黑龙江
西藏
内蒙古
辽宁单招网
>
考试大纲
>文章内容
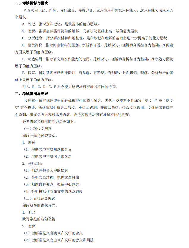
辽宁理工职业大学2024年单独招生考试语文考试大纲
辽宁理工职业大学
浏览
2024-08-16 16:13:05
辽宁理工职业大学2024年单独招生考试语文考试大纲
招生简章
招生专业
历年分数
考试大纲
报名入口
上一篇:
2024年辽宁理工职业大学单独招生考试数学考试大纲
下一篇:
2024年天津单招大数据与审计专业有哪些学校
历年试题
New
更多
辽宁理工职业大学2023年高职单招数学模拟试题
高职单招网没有为大家收集到2023年辽宁理工职业大学单招数学模拟试题,但小编给大家准备了
辽宁理工职业大学2024年单招数学模拟试题
2024年辽宁理工职业大学单招数学模拟试题,高职单招网没能为大家收集到,但小编给希望参加
2024年辽宁理工职业大学单招语文模拟试题
高职单招网没能为想参加2024年单招考试的同学们收集到2024年辽宁理工职业大学单招语文模拟
辽宁理工职业大学2024年单招英语模拟试题
我们知道你在准备2024年辽宁理工职业大学单招考试时可能会感到无从下手。但是,我们为你准
辽宁理工职业大学2023年高职单招语文模拟试题
高职单招网没有收集到2023年辽宁理工职业大学单招语文模拟试题,但小编给大家准备了辽宁的
辽宁理工职业大学2023年高职单招英语模拟试题
关于2023年辽宁理工职业大学单招英语模拟试题,高职单招网没有收集到,但小编给大家精心准
2022年辽宁理工职业大学单招数学模拟试题
2022年辽宁理工职业大学单招数学模拟试题 以下是高职单招网为大家收集的辽宁理工职业大学
2022年辽宁理工职业大学单招语文模拟试题
2022年辽宁理工职业大学单招语文模拟试题 以下是高职单招网为大家收集的辽宁理工职业大学
2022年辽宁理工职业大学单招英语模拟试题
2022年辽宁理工职业大学单招英语模拟试题 以下是高职单招网为大家收集的辽宁理工职业大学
2023年辽宁理工职业大学单招英语模拟试题
2023年辽宁理工职业大学单招英语模拟试题 关于2023年辽宁理工职业大学单招英语模拟试题,高职单招网(dan zhao wang.com)没有收集到,但小编给大家精心准备
最新资讯
辽宁特殊教育师范高等专科学校2025年招生考试大纲及样题
辽宁特殊教育师范高等专科学校2025年招生考试大纲及样题 点击下载: 辽宁特殊教育师范高等专科学校2025年招生考试大纲及样题
阜新高等专科学校2025年单独考试招生工作实施方案
一、招生对象 已报名参加2025年辽宁省普通高等学校招生考试报名的应、往届高中生、中职生(已取得2025年高考14位考生号)。 二、招生专业及学费标准
辽宁理工职业大学2025年单招考试大纲(含中职和普高)
辽宁理工职业大学2025年单招考试大纲(含中职和普高) 以下是作者给大家整理的考试大纲 中职生 辽宁理工职业大学2025年单独招生考试职业技能测试大纲
辽宁经济职业技术学院2025年单独招生考试专业计划
辽宁经济职业技术学院2025年单独招生考试专业计划
辽宁经济职业技术学院2025年单独招生考试实施方案
辽宁经济职业技术学院2025年单独招生考试实施方案 点击查看: 辽宁经济职业技术学院2025年单独招生考试实施方案
辽宁经济职业技术学院2025年单独招生考试大纲及样题
辽宁经济职业技术学院2025年单独招生考试大纲及样题 点击查看: 辽宁经济职业技术学院2025年单独招生考试大纲及样题
免责声明:本文系本网编辑转载,转载目的在于传递更多信息,并不代表本网赞同其观点和对其真实性负责。如涉及作品内容、版权和其它问题,请在30日内与本网联系,我们将在第一时间删除内容!