上海春季高考网
首页
重庆
四川
湖南
福建
河南
广东
湖北
江苏
浙江
山东
安徽
海南
江西
广西
北京
天津
河北
山西
辽宁
吉林
上海
贵州
云南
新疆
陕西
甘肃
青海
宁夏
黑龙江
西藏
内蒙古
上海春季高考网
>
招生简章
>文章内容
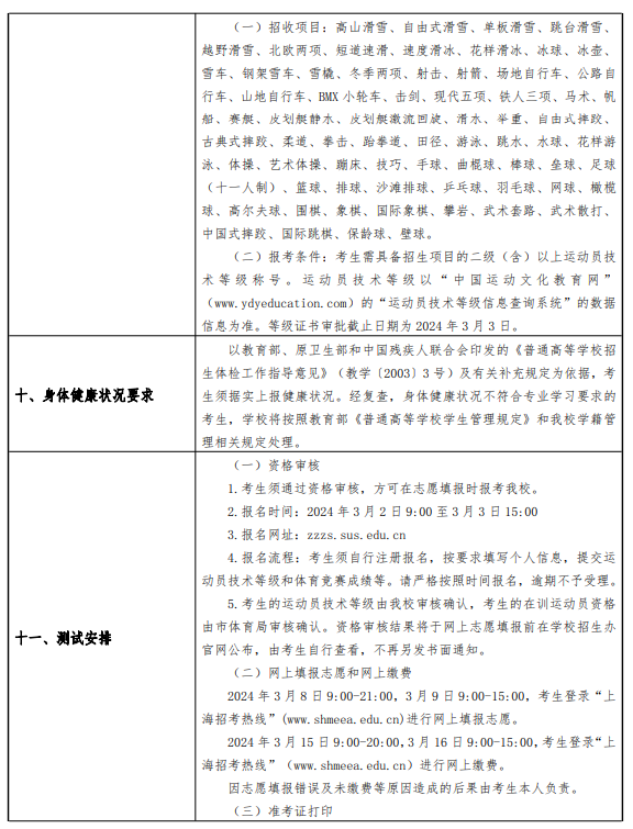
2024年上海体育大学专科层次依法自主招生章程
上海体育大学
浏览
2024-08-23 15:45:05
2024年上海体育大学专科层次依法
自主招生
章程
招生简章
招生专业
历年分数
考试大纲
报名入口
上一篇:
2025年云南省中职职教高考实施办法(试行)
下一篇:
2024年上海体育大学专科层次依法自主招生专业
历年试题
New
更多
最新资讯
上海市2025年普通高校招生本科各批次录取控制分数线确定
上海市2025年普通高校招生本科各批次录取控制分数线公布如下: 批次 分数(3+3科目) 本科录取控制分数线 402 特殊类型招生控制分数线 505 体育类本科文
上海海事职业技术学院2025年自主招生考招生专业及计划
上海海事职业技术学院2025年自主招生考招生专业及计划
上海海事职业技术学院2025年自主招生考招生简章
上海海事职业技术学院2025年自主招生考招生简章
上海海事职业技术学院2025年专科自主招生录取最低分数线
上海海事职业技术学院2025年专科自主招生录取最低分数线 专业代码 专业名称 录取最低分数 备注 01 港口与航运管理 300 02 关务与外贸服务 314 03 电气自动
上海东海职业技术学院2025年依法自主招生专业及计划
上海东海职业技术学院2025年依法自主招生专业及计划 2025年我校专科层次依法自主招生专业和计划为 招生专业名称 招生计划 备注 计划合计 A类考生 B类考
上海电影艺术职业学院2025年专科层次依法自主招生专业及计划
上海电影艺术职业学院2025年专科层次依法自主招生专业及计划 招生计划中,I类、II类、III类代指不同考生类型。 I类:普通高中学业水平合格性考试成绩
免责声明:本文系本网编辑转载,转载目的在于传递更多信息,并不代表本网赞同其观点和对其真实性负责。如涉及作品内容、版权和其它问题,请在30日内与本网联系,我们将在第一时间删除内容!