江西单招网
首页
重庆
四川
湖南
福建
河南
广东
湖北
江苏
浙江
山东
安徽
海南
江西
广西
北京
天津
河北
山西
辽宁
吉林
上海
贵州
云南
新疆
陕西
甘肃
青海
宁夏
黑龙江
西藏
内蒙古
江西单招网
>
招生简章
>文章内容
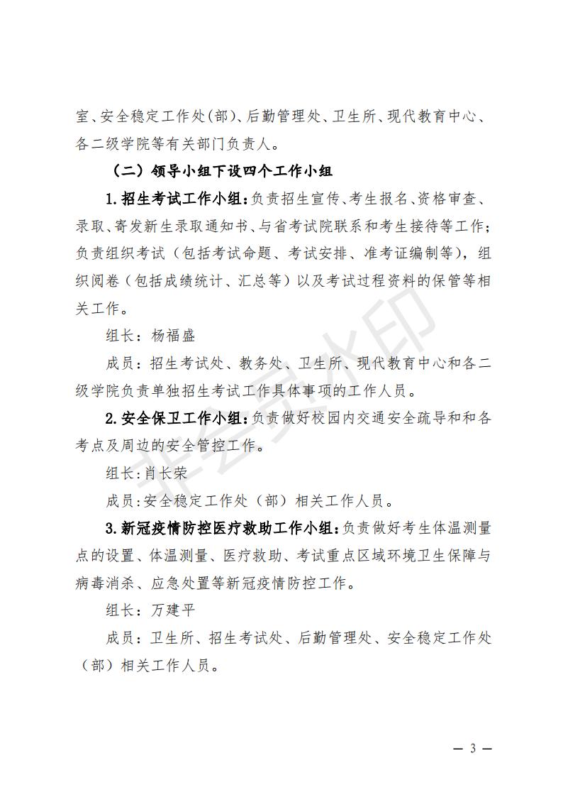
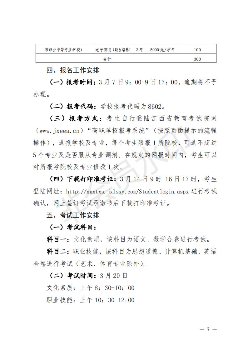
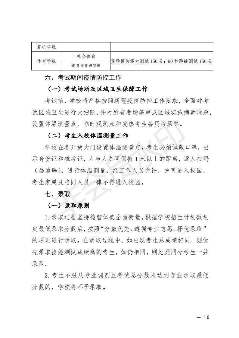
江西旅游商贸职业学院2022年单招方案
江西旅游商贸职业学院
浏览
2022-01-27 11:19:50
招生简章
招生专业
历年分数
考试大纲
报名入口
上一篇:
2022年河北化工医药职业技术学院单招就业前景怎样?
下一篇:
2022年江西旅游商贸职业学院单招专业
历年试题
New
更多
2024年江西旅游商贸职业学院单招语文模拟试题
高职单招网没有收集到2024年江西旅游商贸职业学院单招语文模拟试题,这里,小编为准备参加
江西旅游商贸职业学院2023年高职单招语文模拟试题
2023年江西旅游商贸职业学院单招语文模拟试题小编没有收集到,但高职单招网给大家准备了题
江西旅游商贸职业学院2024年单招英语模拟试题
高职单招网没能为大家收集到2024年江西旅游商贸职业学院单招英语模拟试题,但小编给大家准
江西旅游商贸职业学院2023年高职单招英语模拟试题
2023年江西旅游商贸职业学院单招英语模拟试题,高职单招网没能为大家收集到,但小编给希望
江西旅游商贸职业学院2024年单招数学模拟试题
2024年江西旅游商贸职业学院单招数学模拟试题,高职单招网没能为大家收集到,但小编给希望
江西旅游商贸职业学院2023年高职单招数学模拟试题
高职单招网没有收集到2023年江西旅游商贸职业学院单招数学模拟试题,但小编给大家准备了江
2022年江西旅游商贸职业学院单招语文模拟试题
2022年江西旅游商贸职业学院单招语文模拟试题 以下是高职单招网为大家收集的江西旅游商贸
2022年江西旅游商贸职业学院单招数学模拟试题
2022年江西旅游商贸职业学院单招数学模拟试题 以下是高职单招网为大家收集的江西旅游商贸
2022年江西旅游商贸职业学院单招英语模拟试题
2022年江西旅游商贸职业学院单招英语模拟试题 以下是高职单招网为大家收集的江西旅游商贸
2023年江西旅游商贸职业学院单招数学模拟试题
2023年江西旅游商贸职业学院单招数学模拟试题 2023年江西旅游商贸职业学院单招数学模拟试题小编没有收集到,但高职单招网给大家准备了题量丰富,包含
最新资讯
关于做好全省2026年高等职业教育单独招生考试工作的通知
设区市教育局,有关高校: 为贯彻落实党的二十届四中全会和省委十五届九次全会精神,确保我省2026年高等职业教育单独招生(以下简称高职单招)安全
江西省2025年普通高校招生录取控制分数线
江西省2025年普通高校招生录取控制分数线
江西陶瓷工艺美术职业技术学院2025年单招录取分数线
根据《关于做好全省2025年高等职业教育单独招生考试工作的通知》(赣教考字〔2024〕25号)文件精神以及《江西陶瓷工艺美术职业技术学院2025年单独招生
宜春幼儿师范高等专科学校2025年高职单招各专业录取分数线
宜春幼儿师范高等专科学校2025年高职单招各专业录取分数线
江西艺术职业学院2025年单招录取控制分数线出炉
江西艺术职业学院2025年单招录取控制分数线出炉 (一)文化统考科目为语文、数学(合卷),满分每科各100分,总分200分,单科考试成绩为0分者取消录取
江西电力职业技术学院2025年单招录取分数线
江西电力职业技术学院2025年单招录取分数线
免责声明:本文系本网编辑转载,转载目的在于传递更多信息,并不代表本网赞同其观点和对其真实性负责。如涉及作品内容、版权和其它问题,请在30日内与本网联系,我们将在第一时间删除内容!