2023年通辽职业学院单独考试招生简章
学院名片
全国教育系统先进集体
全国三八红旗集体
全国模范职工之家
全国党建工作样板支部
全国围棋师资培训试点单位
自治区示范性高职院校
自治区文明校园
自治区平安校园
自治区先进基层党组织
自治区园林式单位
自治区高技能人才基地
自治区科技创新先导型院(系)
全区普通高校毕业生就业工作先进集体
自治区高校教学质量与教学改革工程建设先进集体
自治区级高水平高职学校和专业群建设计划项目单位
自治区汉语言文字规范化示范校
教育部首批“1+X”老年照护职业技能等级证书制度试点院校
教育部首批“1+X”母婴护理职业技能等级证书制度试点院校
自治区医药卫生类1+X证书制度试点
工作牵头单位
中国互联网教育“停课不停学”突出贡献院校
自治区家庭教育服务指导东部中心
通辽乡村振兴学院承办校
学院简介
通辽职业学院是一所公办全日制综合性普通高等院校,以举办高等职业教育为主,兼备中等职业教育、电大开放教育和社会培训职能。学院成立于2004年,由原哲盟师范学校、哲盟卫生学校、哲盟教育学院、内蒙古电大通辽分校合并组建而成,办学历史始于1951年,2009年通过教育部高职高专人才培养工作评估,现为内蒙古自治区示范性高等职业院校、自治区文明校园、平安校园、自治区园林式单位。2021年成为自治区级高水平高职学校和专业群建设计划项目单位。
学院占地面积803亩,建筑面积17万平方米,建有校内外各类实验实训场所和实训基地305个;固定资产6.49亿元,教学科研仪器设备总值近1.5亿元,馆藏图书81万册;校园网总带宽达6G,免费Wi-Fi实现校园全覆盖。学院现开设医药卫生、师范教育、经济管理、机电工程、信息技术五大类42个高职专业,并与本科院校合作联办本科教育。现有护理、药学、学前教育、会计、建设工程监理5个自治区级品牌专业,护理、药学2个自治区重点建设专业。现有教职工741人,其中,专任教师476人,副高以上职称教师148人,硕士及以上学位教师214人,“双师素质”教师305人;自治区级教学名师9人,自治区级优秀教学团队7个,自治区“五一”劳动奖章5人。现有各籍各类学生1.8万余人,其中,全日制在校生1.1万余人。
学院与吉林一汽、亚泰集团、葵花药业、瑞康医药、东软公司、中航国铁、大连春和等100多家单位开展校企合作、订单培养,与日本成德学园合作开展智慧康养中外办学项目,是中国教育发展战略学会产教融合专业委员会常务理事单位、全国高职高专校长联席会成员单位、全国围棋师资培训试点单位、“一带一路”国家院校和企业交流协会中方理事会副理事长单位、中国特色文化国际传播教育基地。学院设有国家职业技能鉴定所,是通辽乡村振兴学院承办校、通辽市技能等级认定试点和社会培训评价组织单位,自治区扶贫办创业致富带头人定点培训机构、自治区家庭教育服务指导东部中心、自治区医药卫生类1+X证书制度试点工作牵头单位、自治区“北疆亮姐”联盟成员单位,蒙东地区体育职业技能、通辽市再就业人员、退役军人和蒙中医药产业及现代家庭服务业等多种行业的培训基地。
办学成果
学院建院以来,先后荣获全国教育系统先进集体、全国三八红旗集体、全国模范职工之家、全国党建样板支部、自治区先进基层党组织、自治区高技能人才基地、自治区科技创新先导型院(系)、全区普通高校毕业生就业工作先进集体、自治区汉语言文字规范化示范校等荣誉称号。


我院承办2021年内蒙古自治区高等职业院校技能大赛(学前教育、护理、中药传统专业技能)
招生专业

注:1.具体招生计划以自治区教育考试中心公布的计划为准;
2.学费最终以内蒙古自治区价格主管部门公布的收费标准为准。
报考时间及网址
报考时间:以内蒙古招生考试信息网公布的为准
报考网址:内蒙古招生考试信息网 (https://www.nm.zsks.cn/)
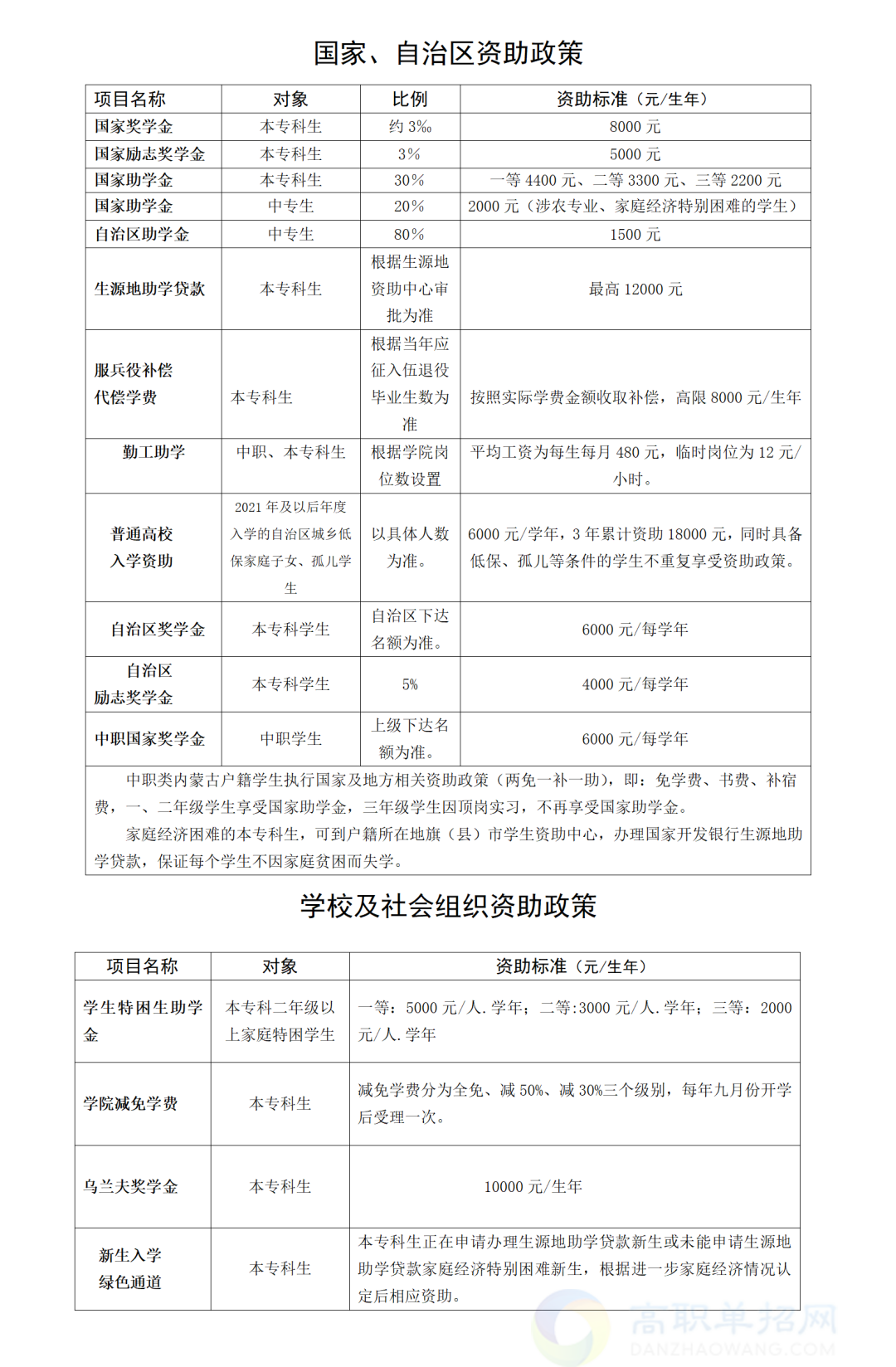
奖助政策







